HOME   LIST
‹–   –›

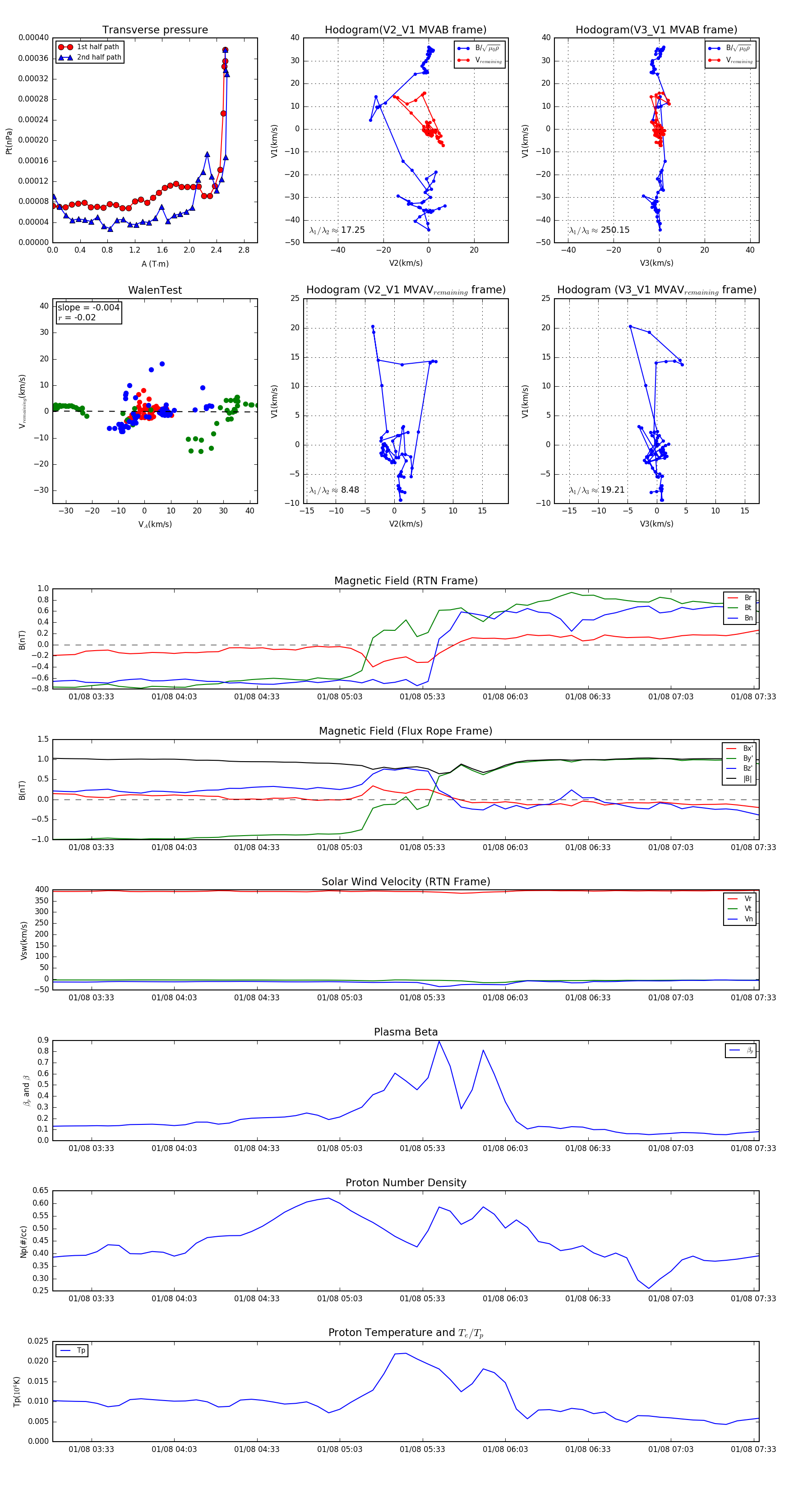
Flux Rope in 2005

Flux Rope Event 2005-01-08 03:19 ~ 2005-01-08 07:35 (257 minutes)


plot