HOME   LIST
‹–   –›

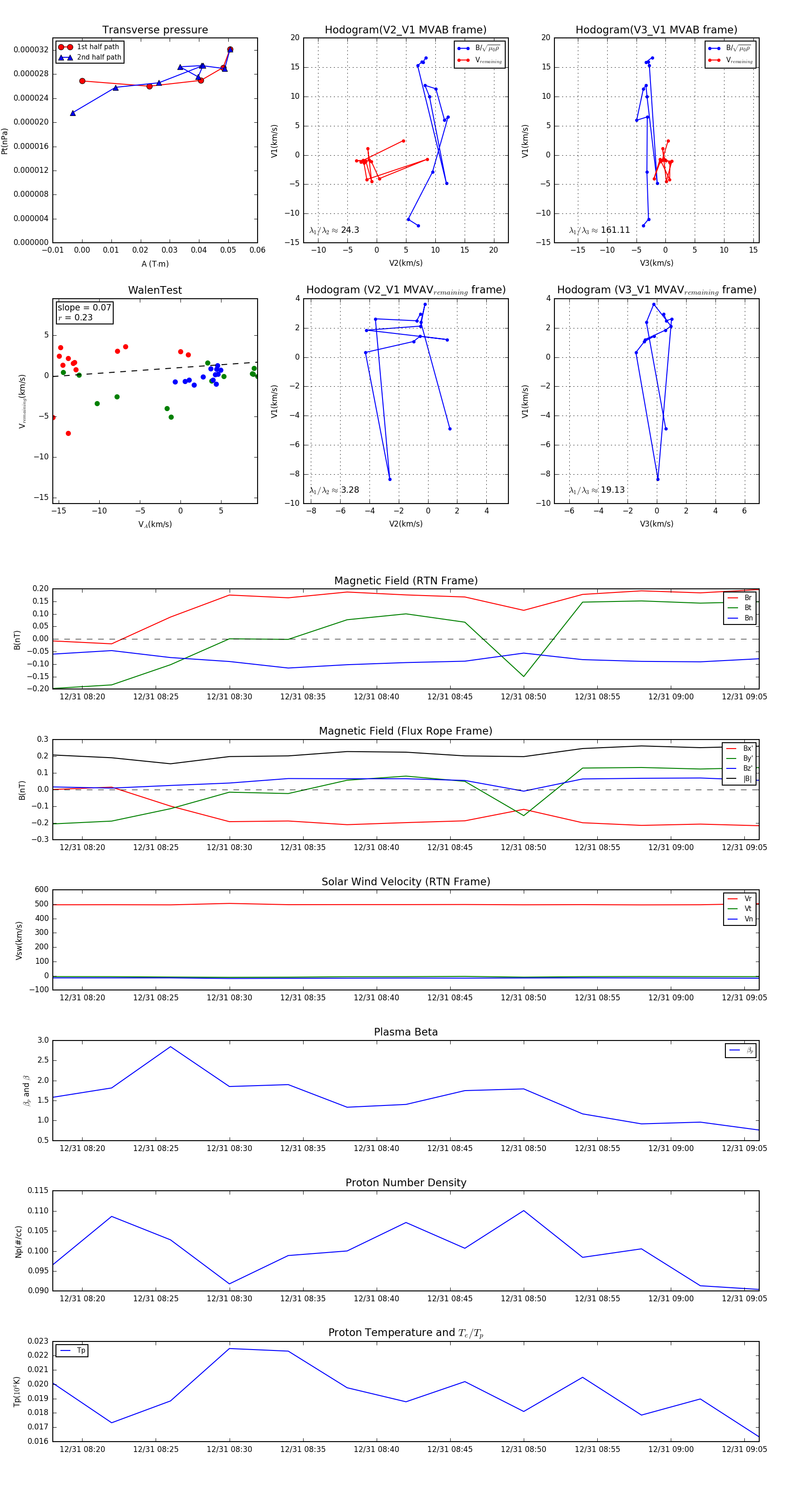
Flux Rope in 2004

Flux Rope Event 2004-12-31 08:18 ~ 2004-12-31 09:06 (49 minutes)


plot