HOME   LIST
‹–   –›

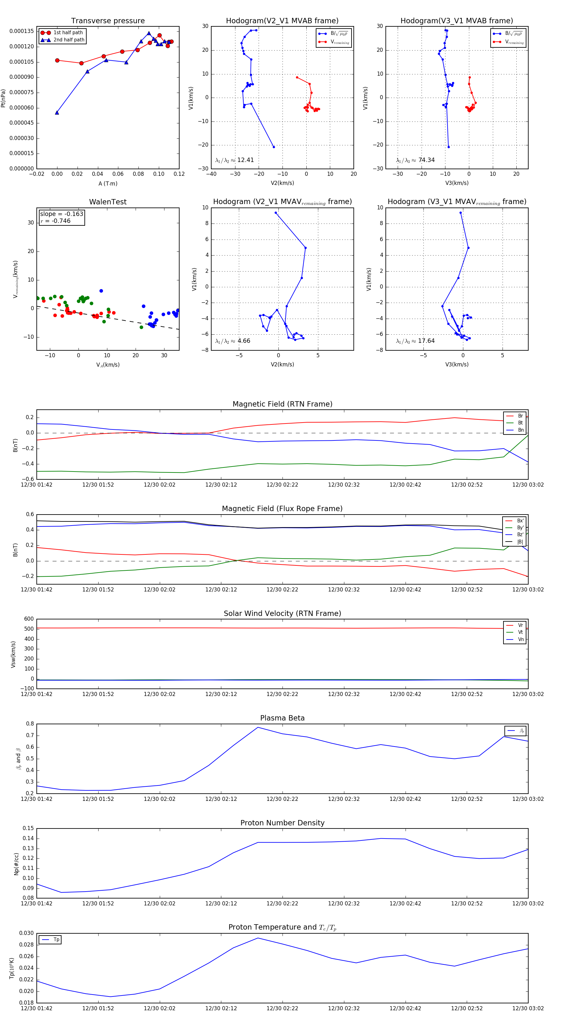
Flux Rope in 2004

Flux Rope Event 2004-12-30 01:42 ~ 2004-12-30 03:02 (81 minutes)


plot