HOME   LIST
‹–   –›

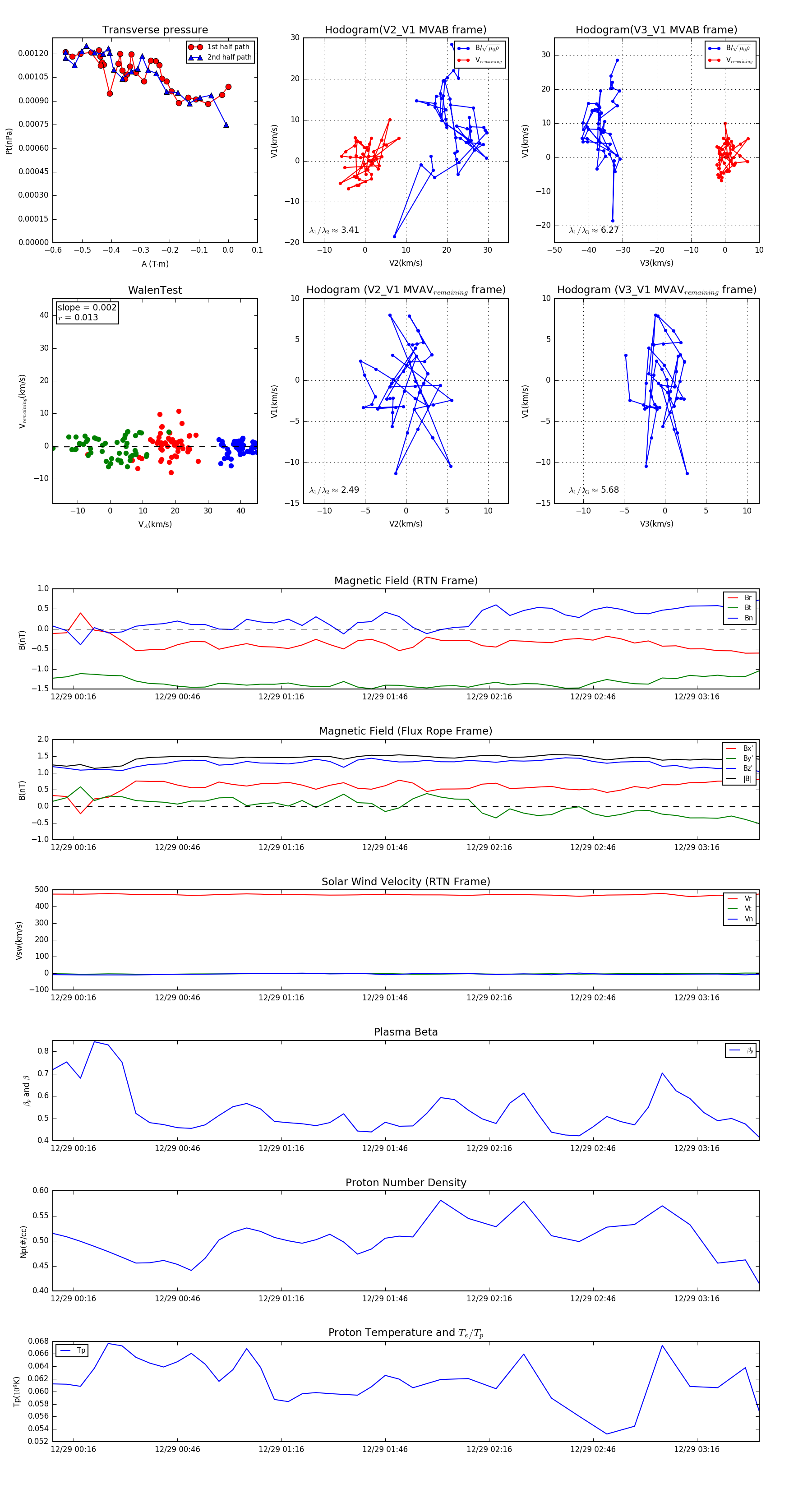
Flux Rope in 2004

Flux Rope Event 2004-12-29 00:10 ~ 2004-12-29 03:34 (205 minutes)


plot