HOME   LIST
‹–   –›

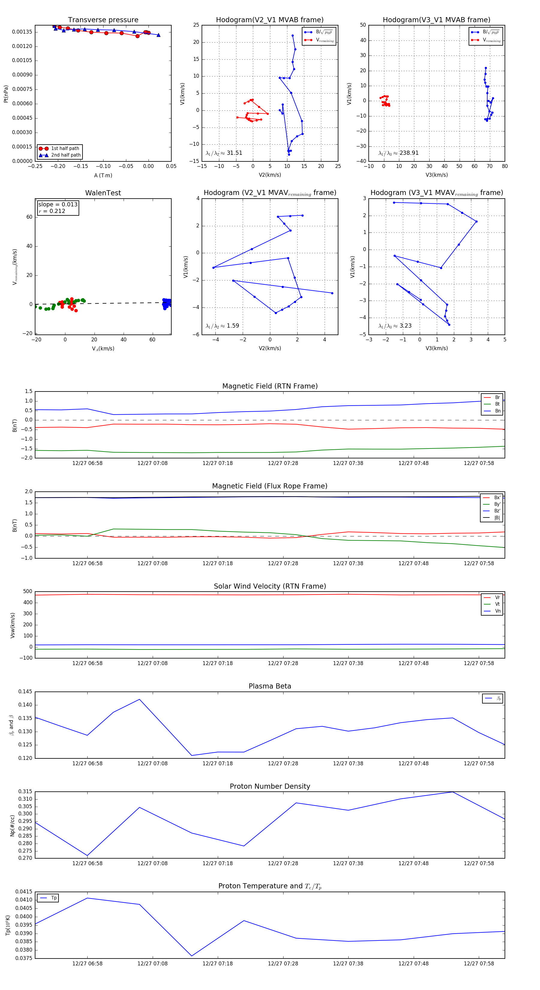
Flux Rope in 2004

Flux Rope Event 2004-12-27 06:50 ~ 2004-12-27 08:02 (73 minutes)


plot