HOME   LIST
‹–   –›

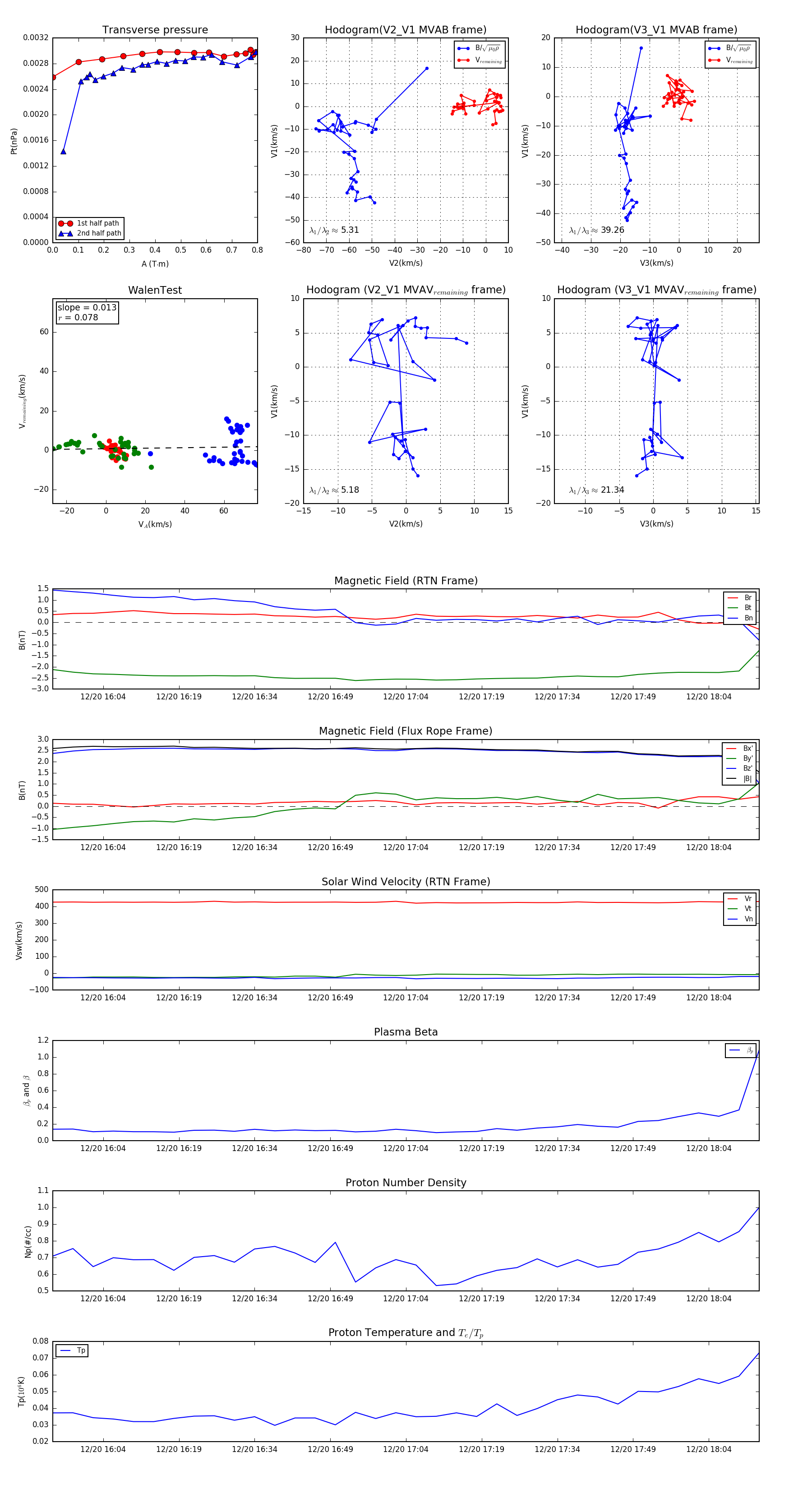
Flux Rope in 2004

Flux Rope Event 2004-12-20 15:54 ~ 2004-12-20 18:14 (141 minutes)


plot