HOME   LIST
‹–   –›

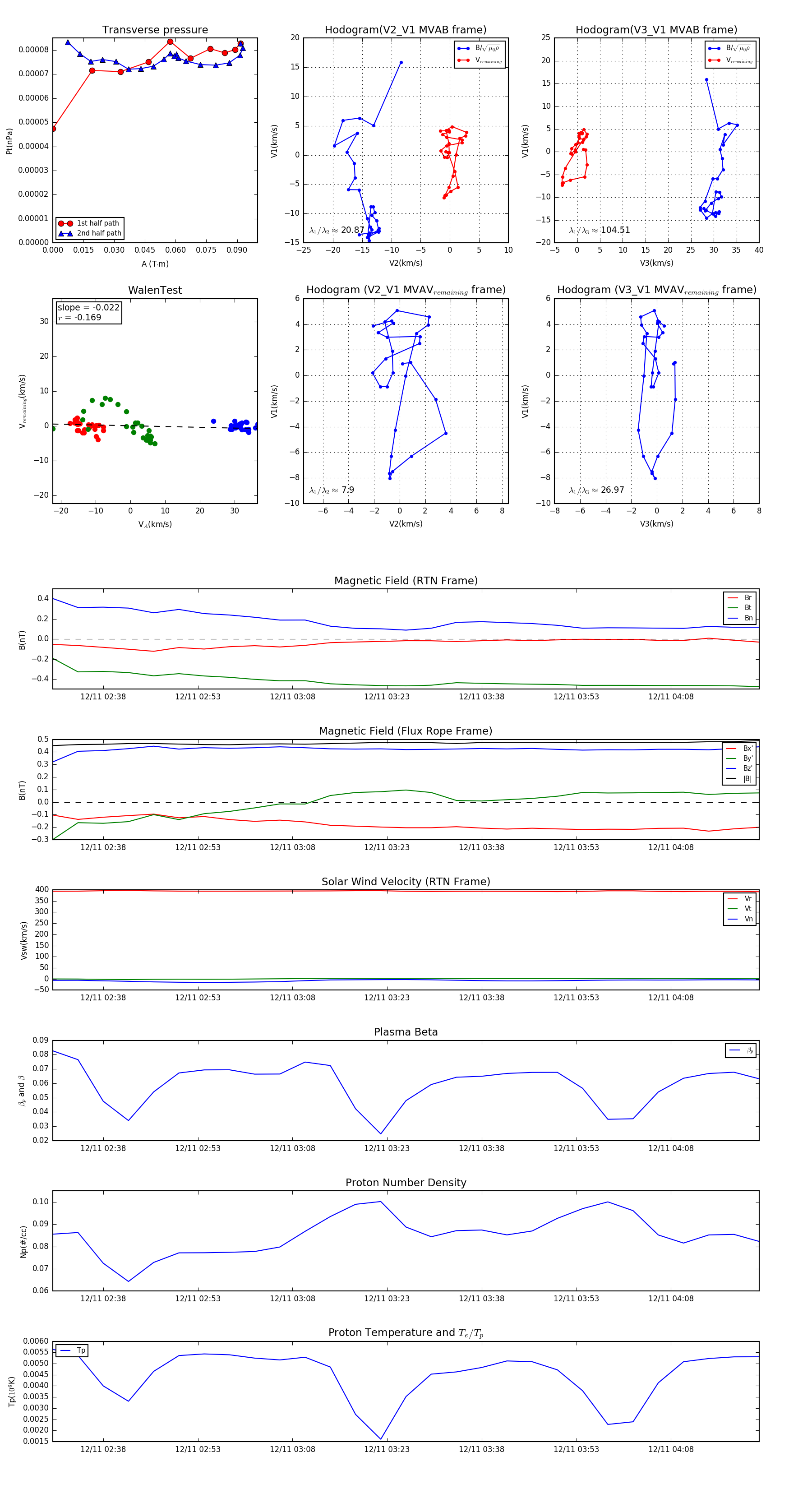
Flux Rope in 2004

Flux Rope Event 2004-12-11 02:30 ~ 2004-12-11 04:22 (113 minutes)


plot