HOME   LIST
‹–   –›

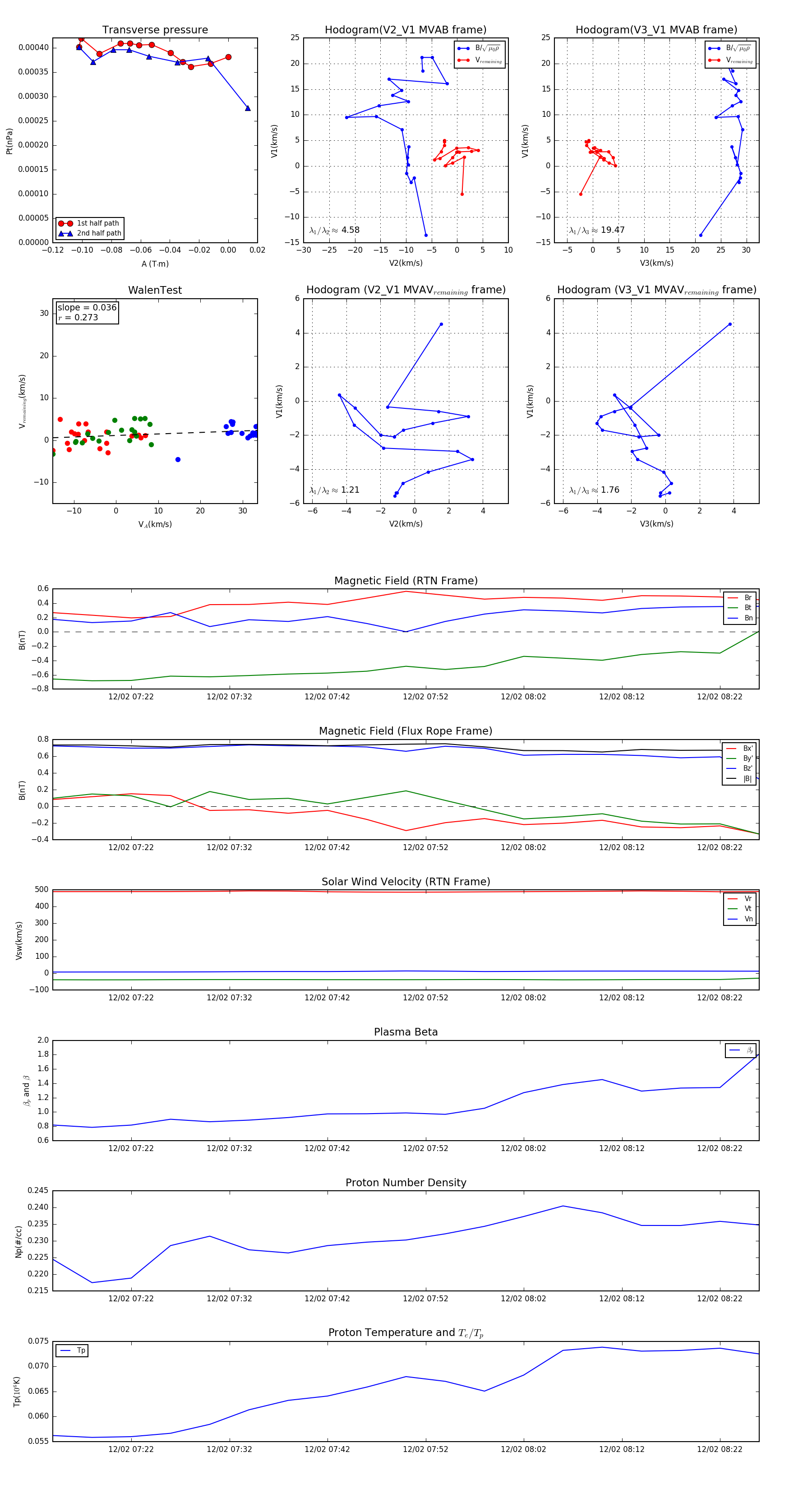
Flux Rope in 2004

Flux Rope Event 2004-12-02 07:14 ~ 2004-12-02 08:26 (73 minutes)


plot