HOME   LIST
‹–   –›

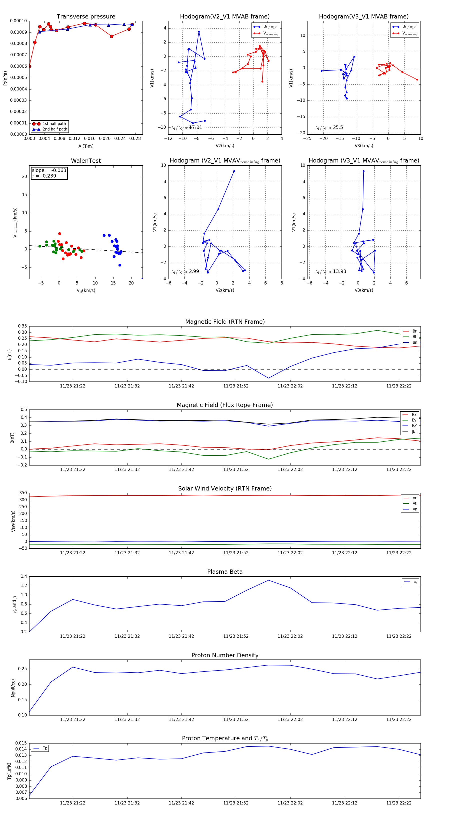
Flux Rope in 2004

Flux Rope Event 2004-11-23 21:14 ~ 2004-11-23 22:26 (73 minutes)


plot