HOME   LIST
‹–   –›

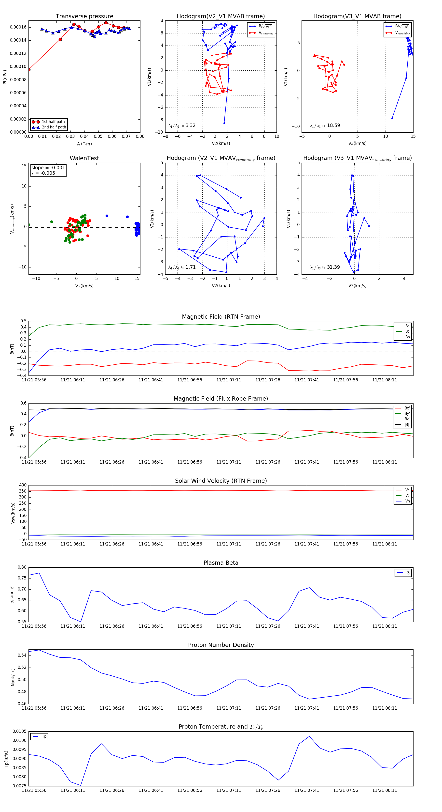
Flux Rope in 2004

Flux Rope Event 2004-11-21 05:54 ~ 2004-11-21 08:22 (149 minutes)


plot