HOME   LIST
‹–   –›

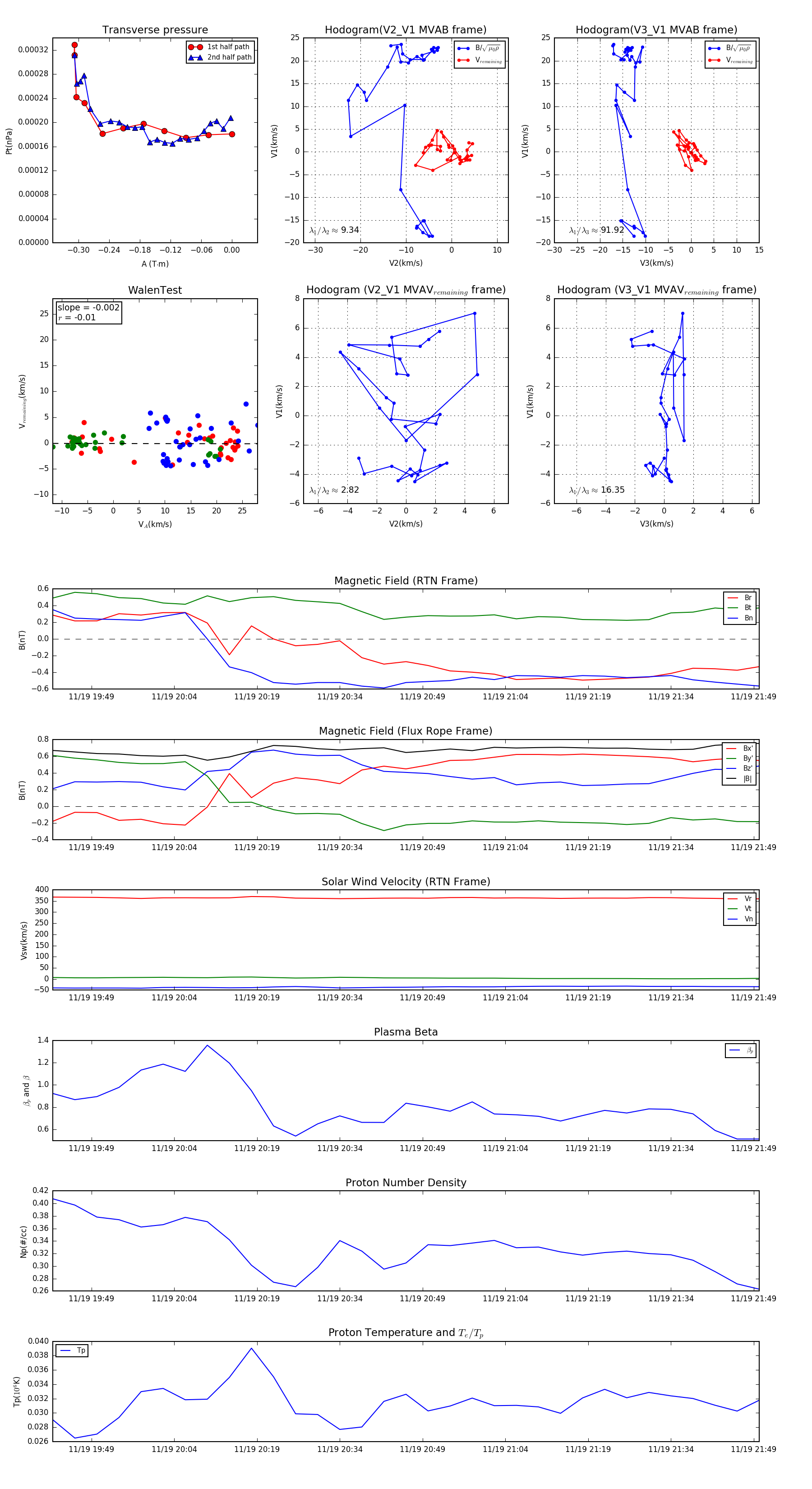
Flux Rope in 2004

Flux Rope Event 2004-11-19 19:42 ~ 2004-11-19 21:50 (129 minutes)


plot