HOME   LIST
‹–   –›

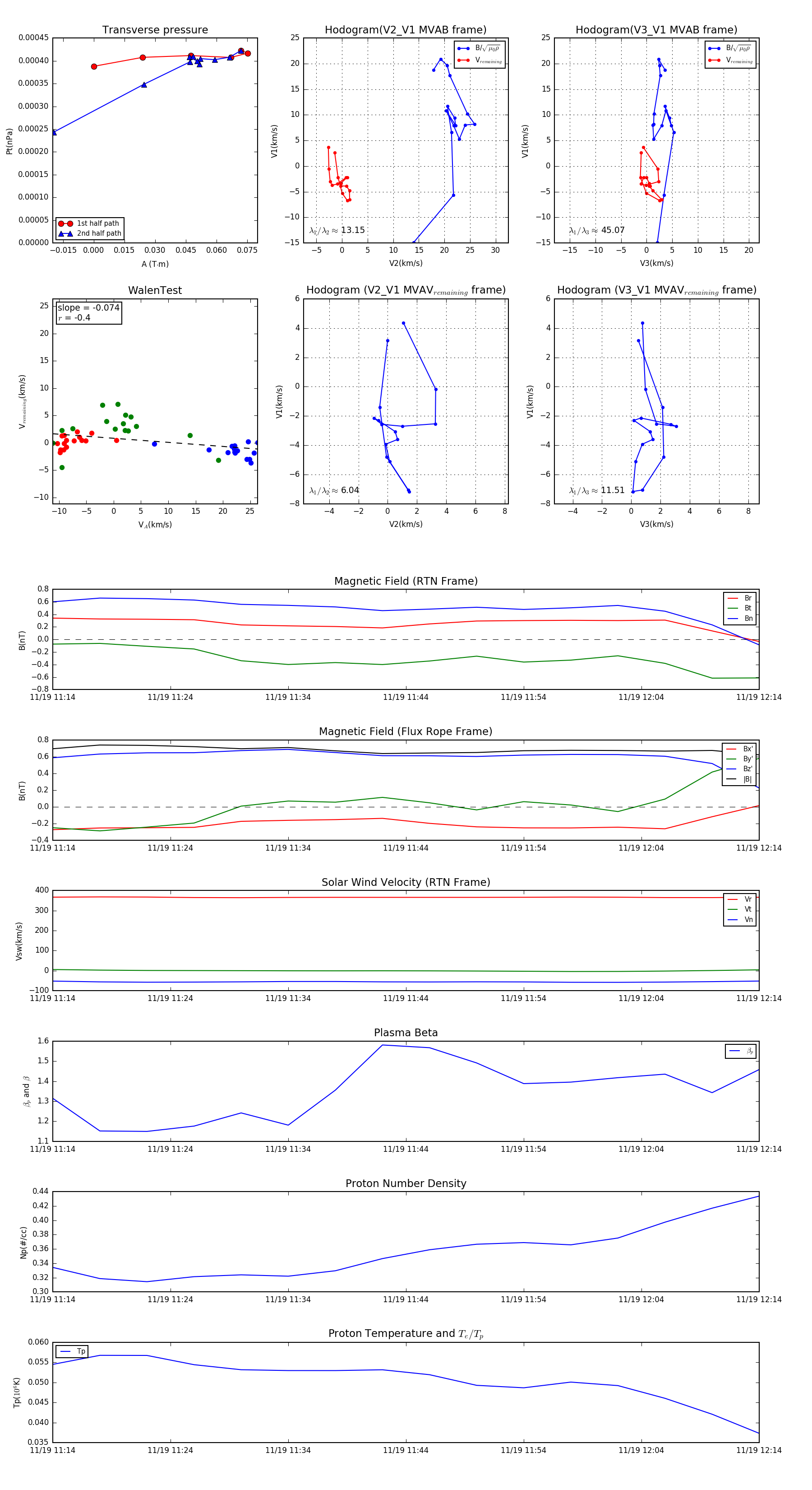
Flux Rope in 2004

Flux Rope Event 2004-11-19 11:14 ~ 2004-11-19 12:14 (61 minutes)


plot