HOME   LIST
‹–   –›

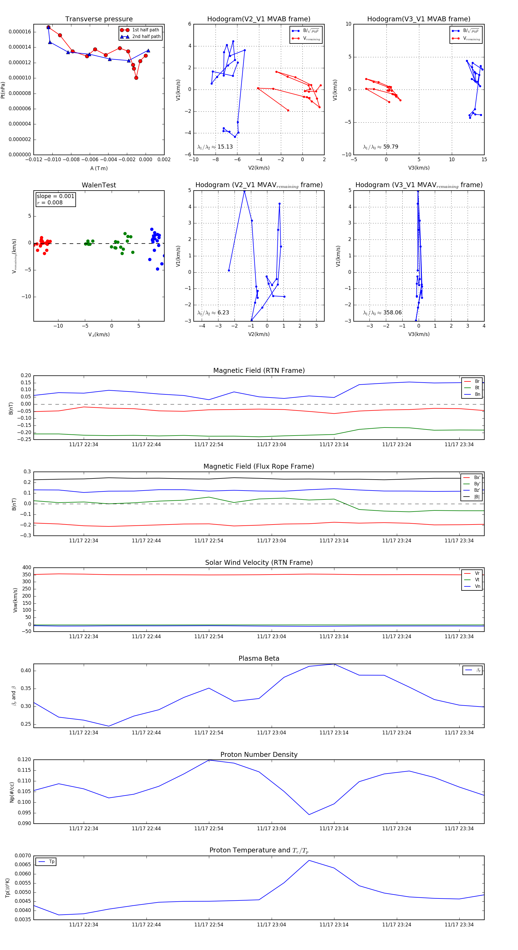
Flux Rope in 2004

Flux Rope Event 2004-11-17 22:26 ~ 2004-11-17 23:38 (73 minutes)


plot