HOME   LIST
‹–   –›

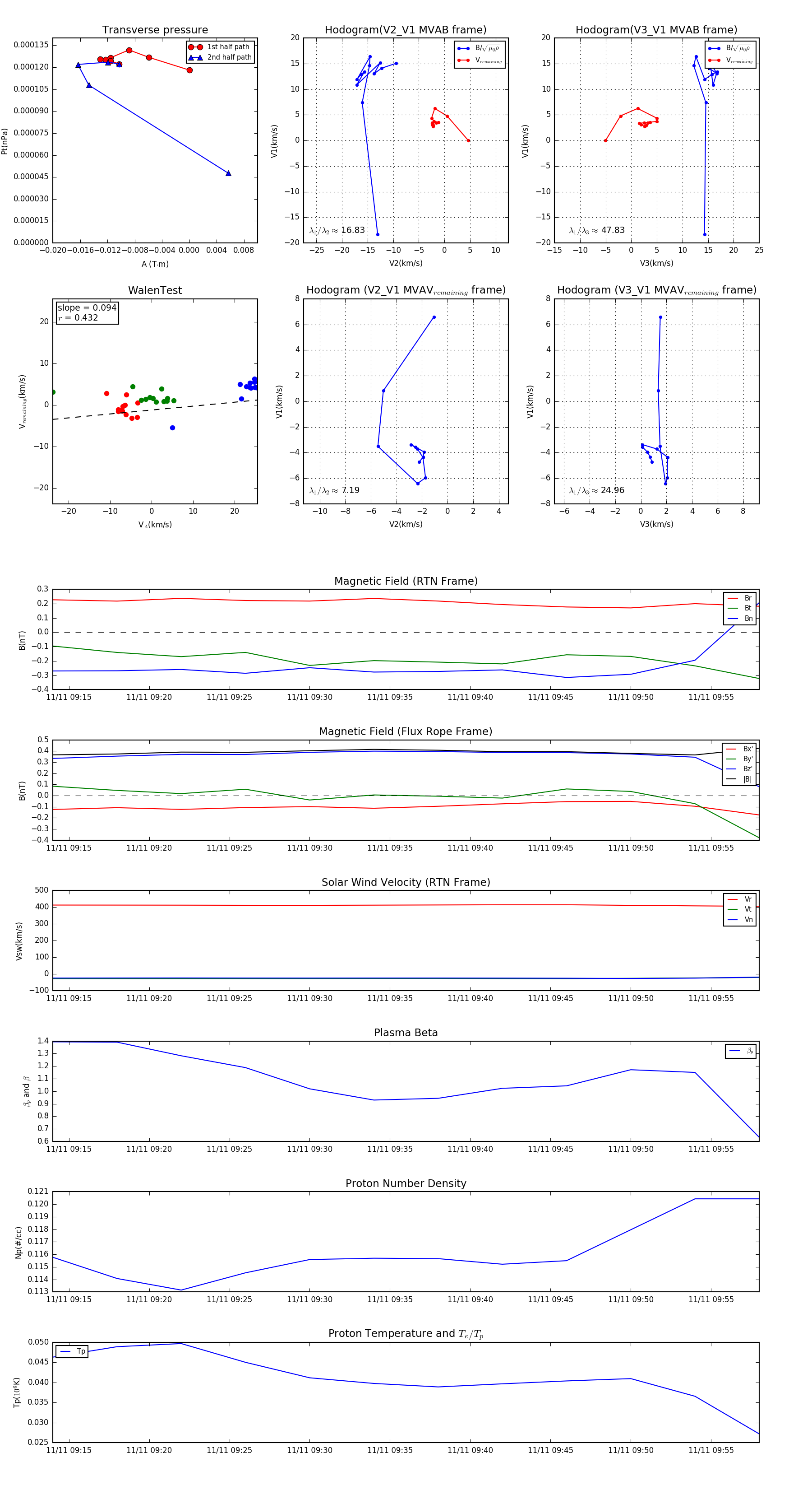
Flux Rope in 2004

Flux Rope Event 2004-11-11 09:14 ~ 2004-11-11 09:58 (45 minutes)


plot