HOME   LIST
‹–   –›

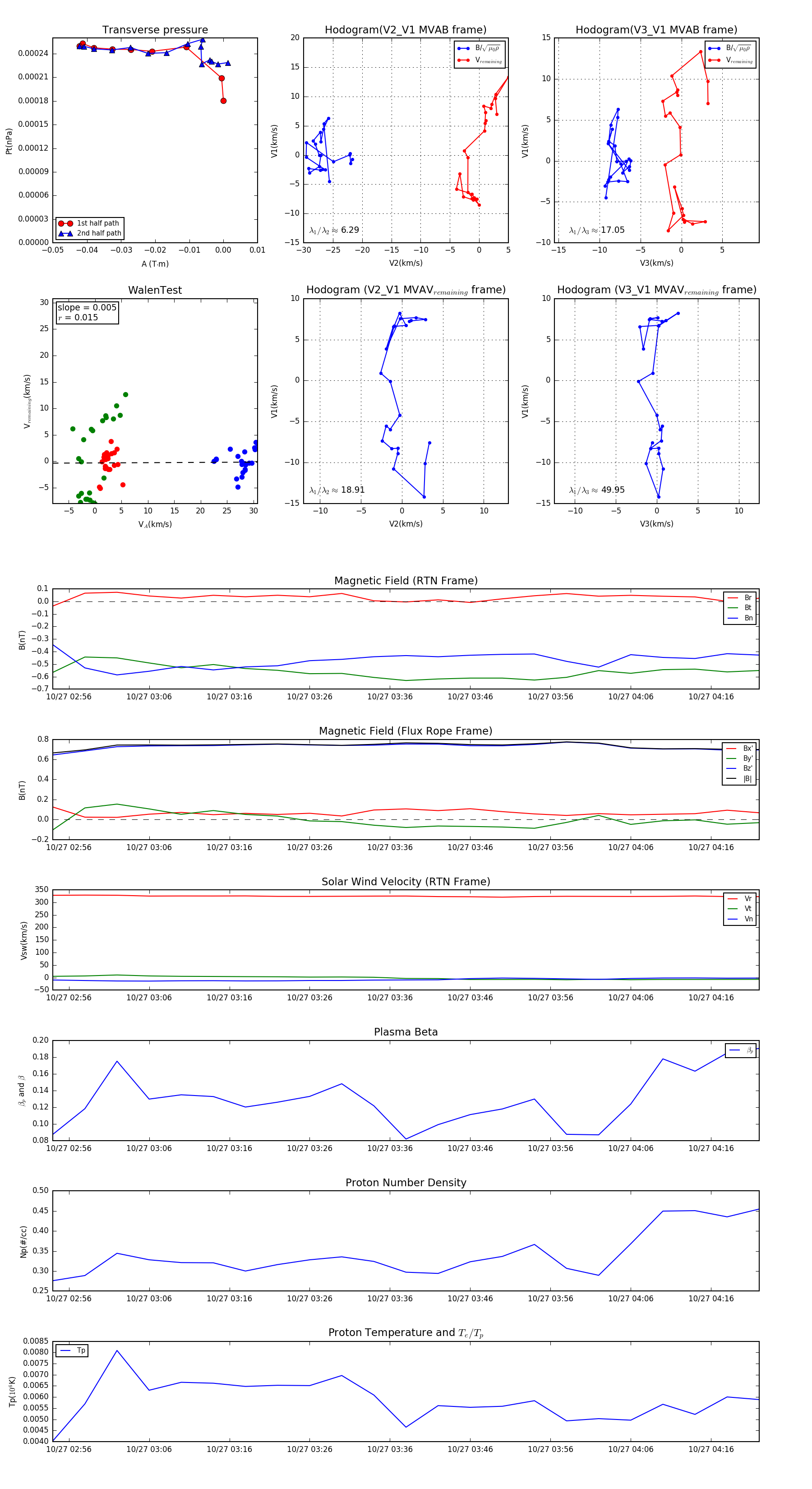
Flux Rope in 2004

Flux Rope Event 2004-10-27 02:54 ~ 2004-10-27 04:22 (89 minutes)


plot