HOME   LIST
‹–   –›

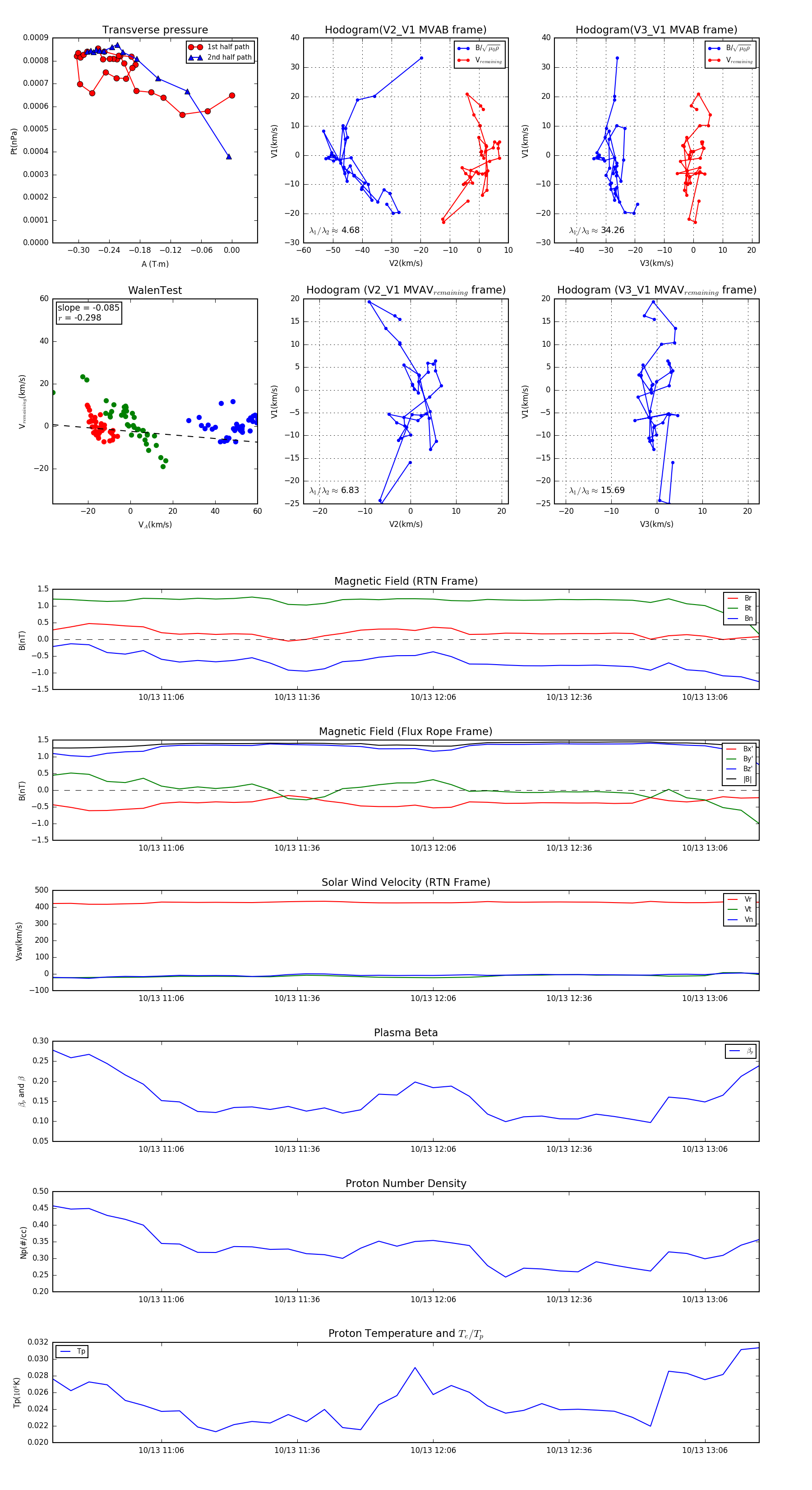
Flux Rope in 2004

Flux Rope Event 2004-10-13 10:42 ~ 2004-10-13 13:18 (157 minutes)


plot