HOME   LIST
‹–   –›

Flux Rope in 2004

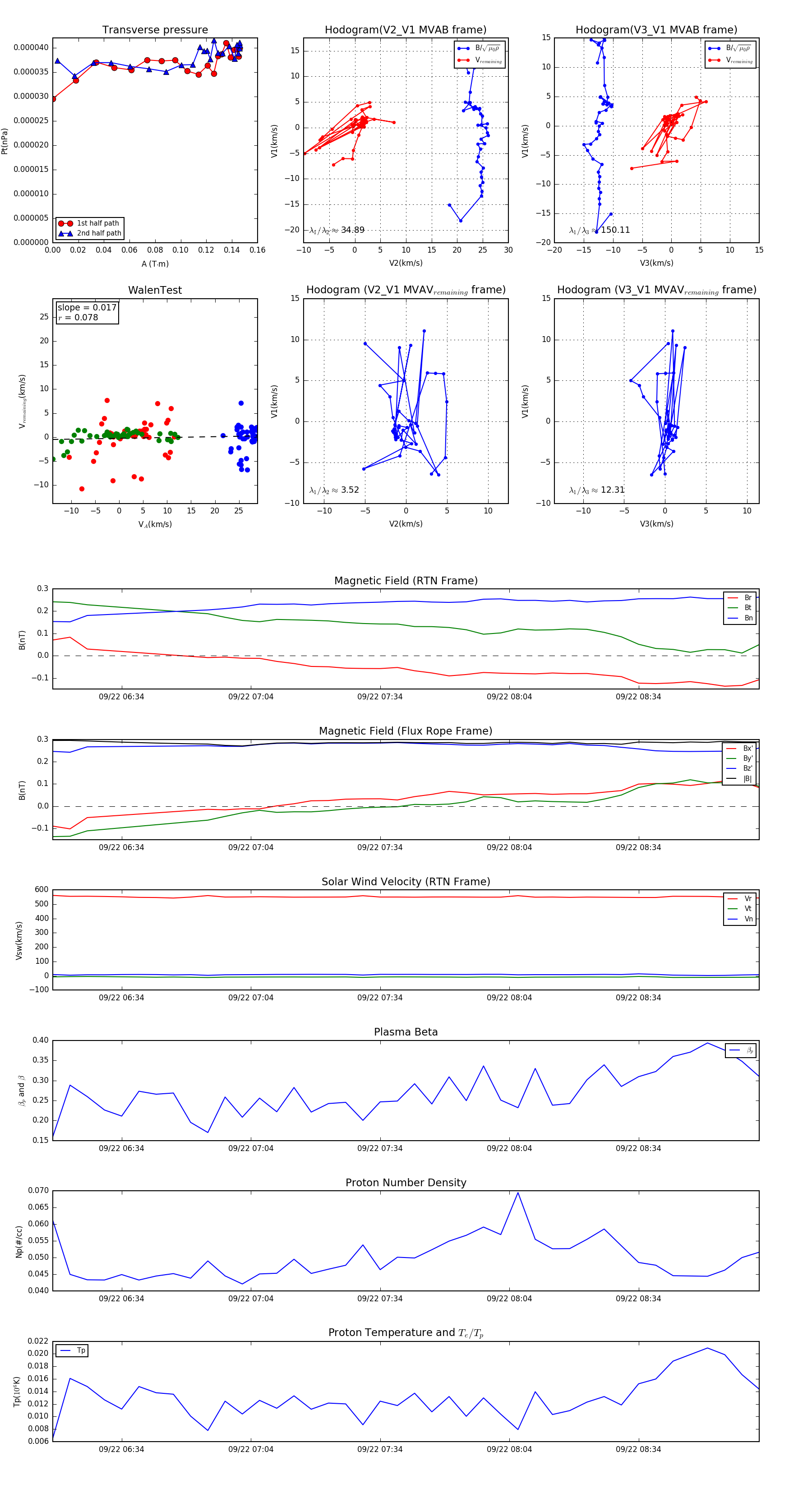
Flux Rope Event 2004-09-22 06:18 ~ 2004-09-22 09:02 (165 minutes)


plot