HOME   LIST
‹–   –›

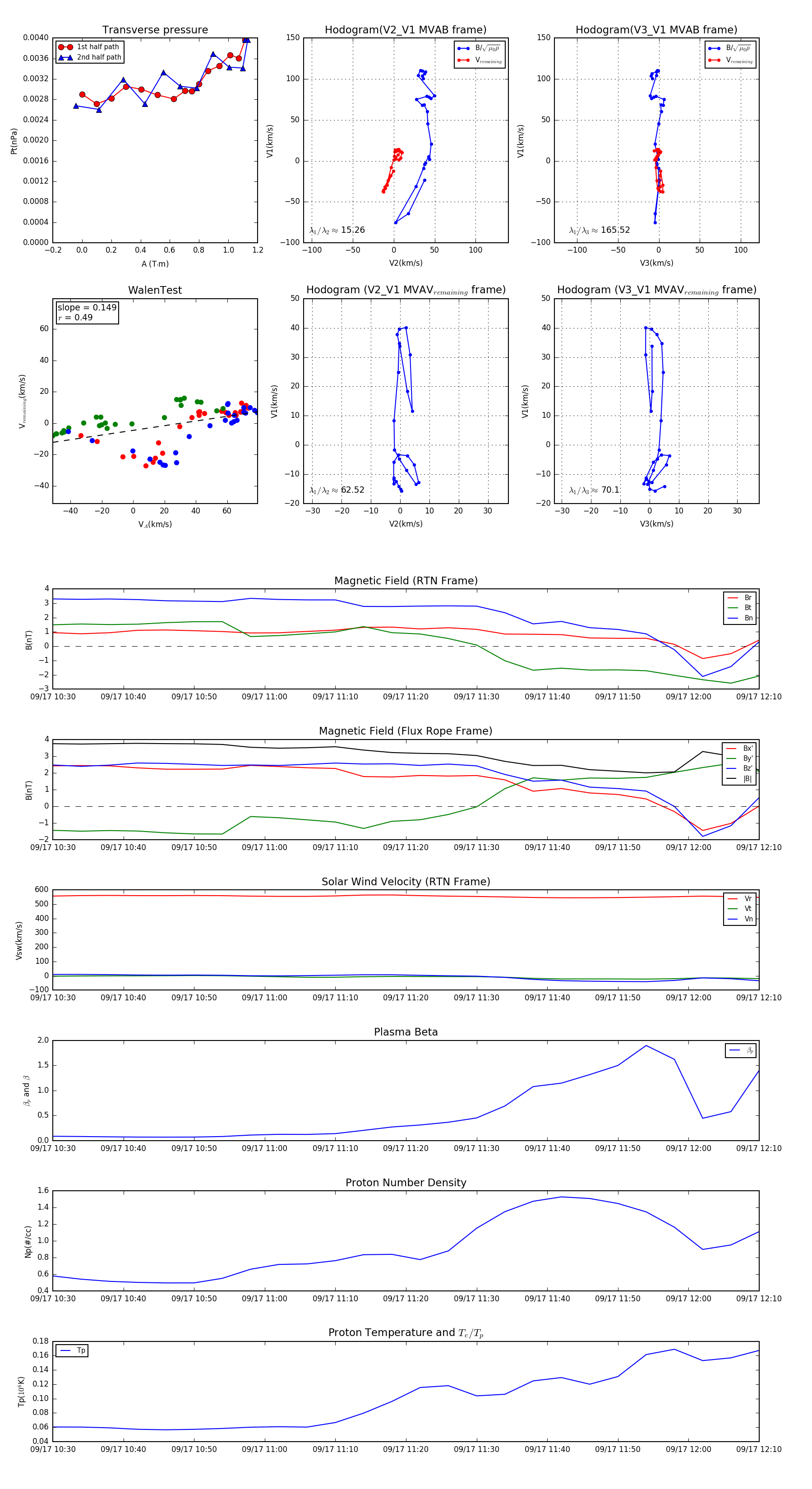
Flux Rope in 2004

Flux Rope Event 2004-09-17 10:30 ~ 2004-09-17 12:10 (101 minutes)


plot