HOME   LIST
‹–   –›

Flux Rope in 2004

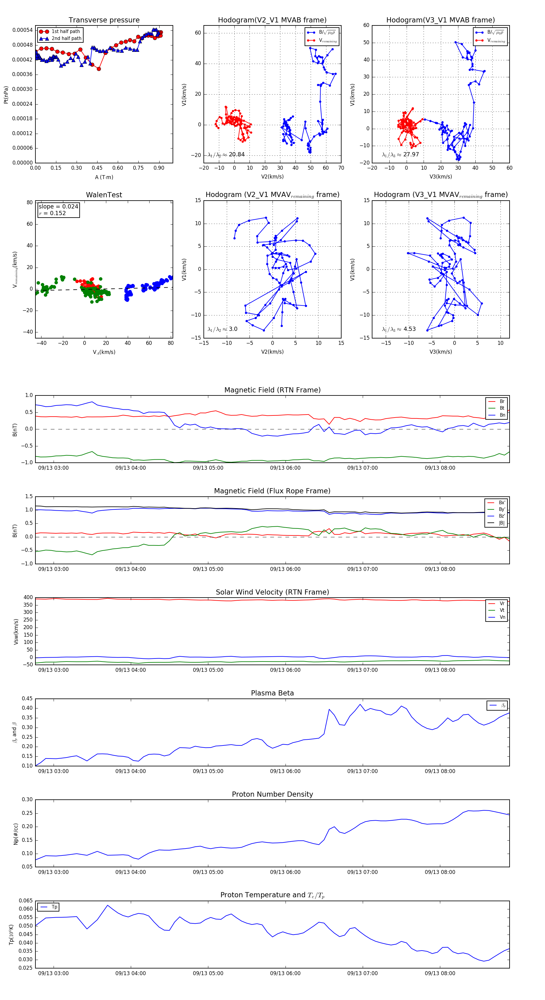
Flux Rope Event 2004-09-13 02:46 ~ 2004-09-13 08:54 (369 minutes)


plot