HOME   LIST
‹–   –›

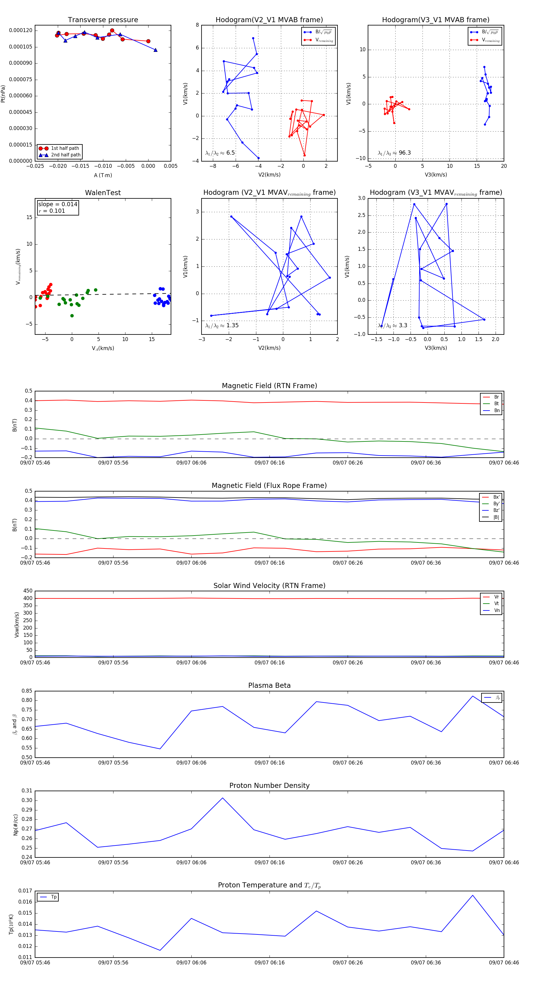
Flux Rope in 2004

Flux Rope Event 2004-09-07 05:46 ~ 2004-09-07 06:46 (61 minutes)


plot