HOME   LIST
‹–   –›

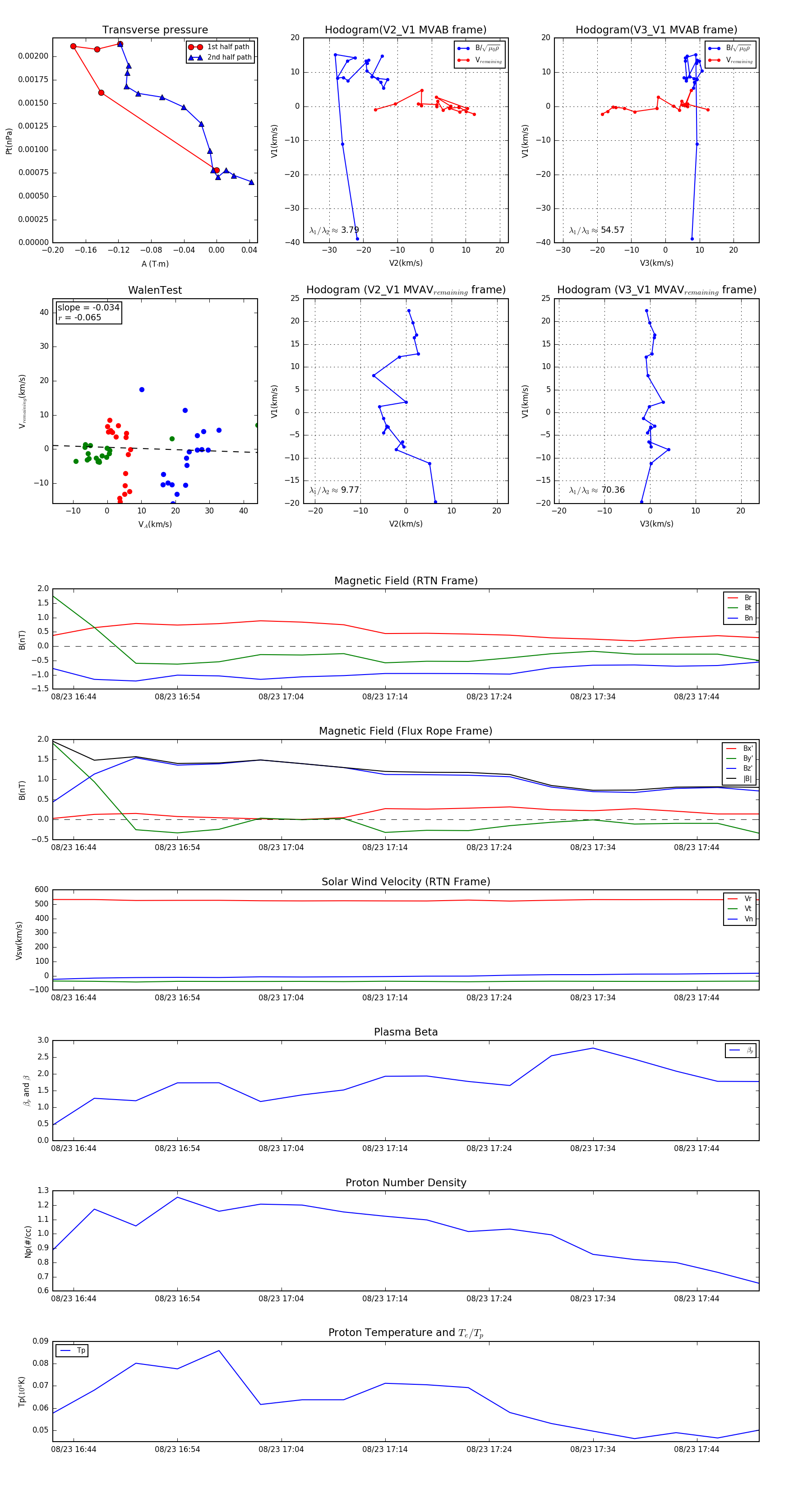
Flux Rope in 2004

Flux Rope Event 2004-08-23 16:42 ~ 2004-08-23 17:50 (69 minutes)


plot