HOME   LIST
‹–   –›

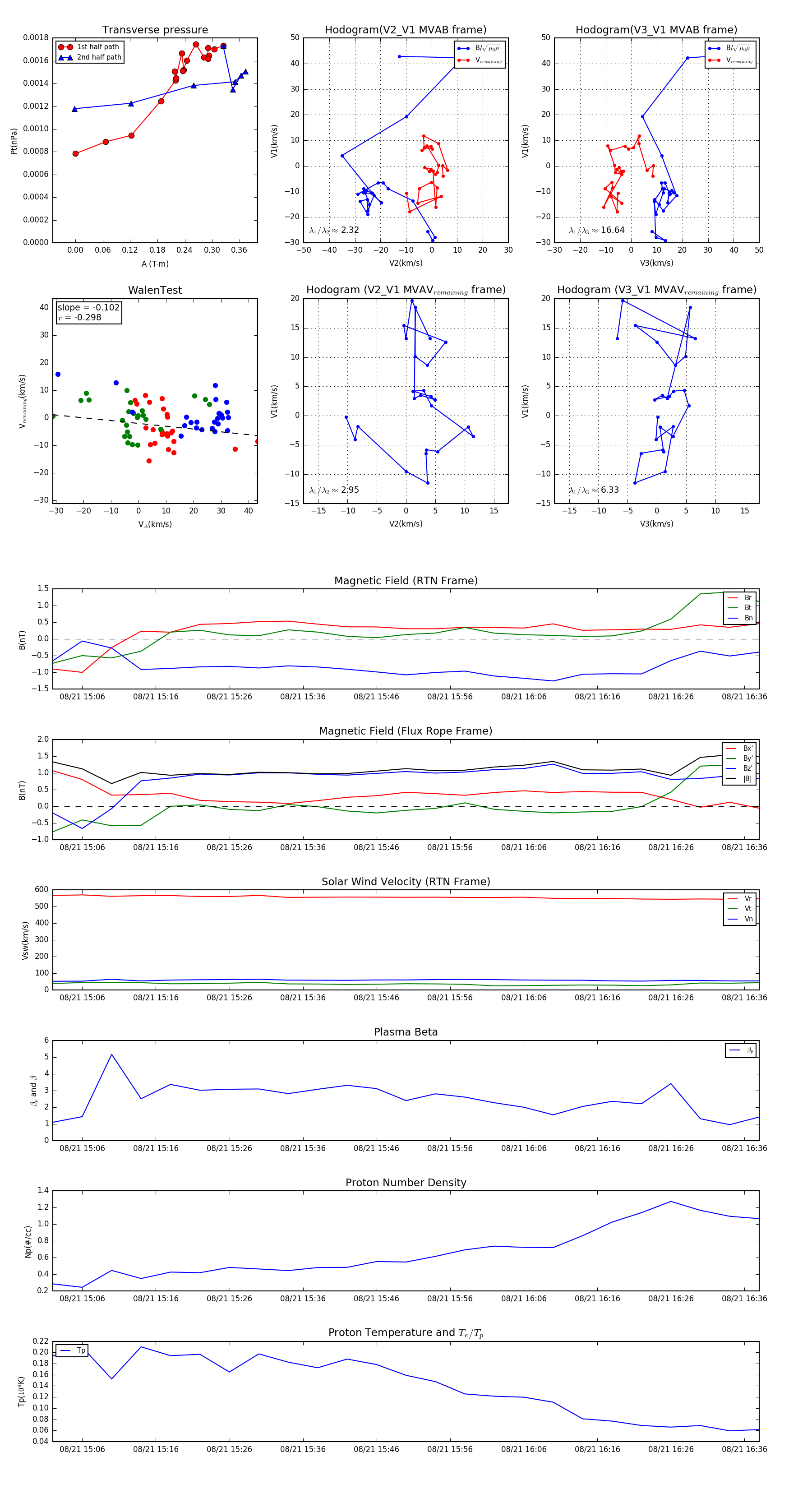
Flux Rope in 2004

Flux Rope Event 2004-08-21 15:02 ~ 2004-08-21 16:38 (97 minutes)


plot