HOME   LIST
‹–   –›

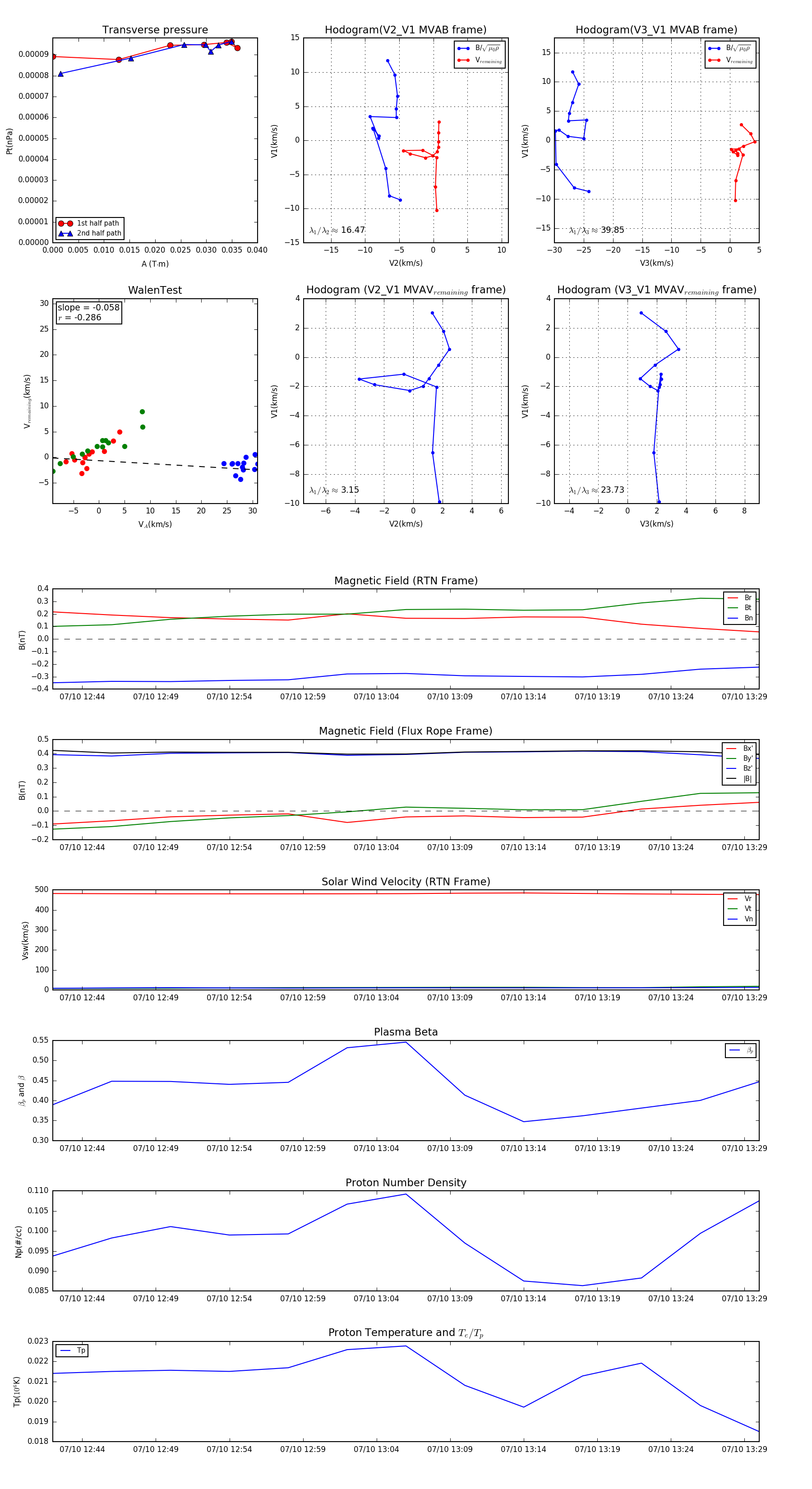
Flux Rope in 2004

Flux Rope Event 2004-07-10 12:42 ~ 2004-07-10 13:30 (49 minutes)


plot