HOME   LIST
‹–   –›

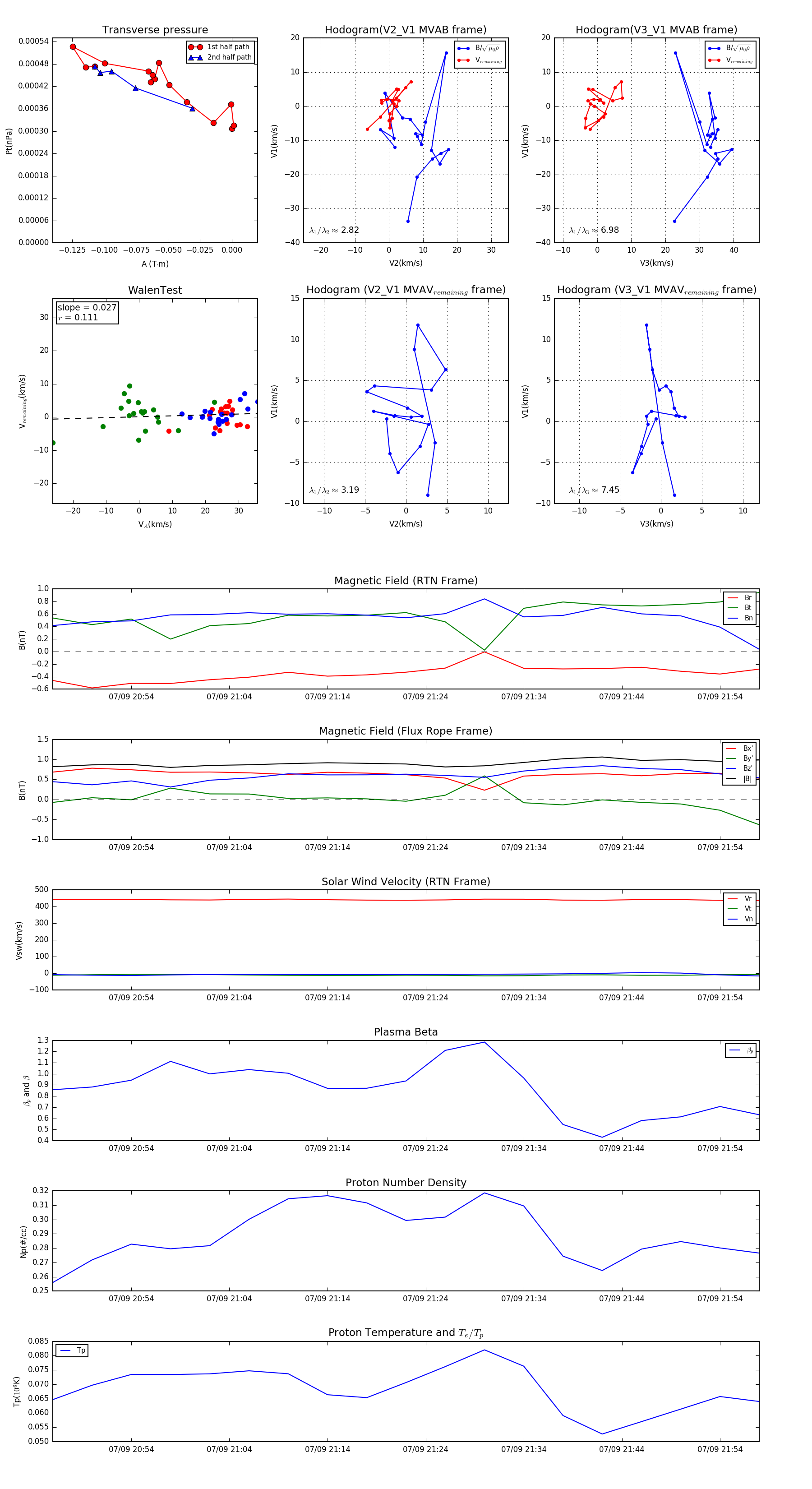
Flux Rope in 2004

Flux Rope Event 2004-07-09 20:46 ~ 2004-07-09 21:58 (73 minutes)


plot