HOME   LIST
‹–   –›

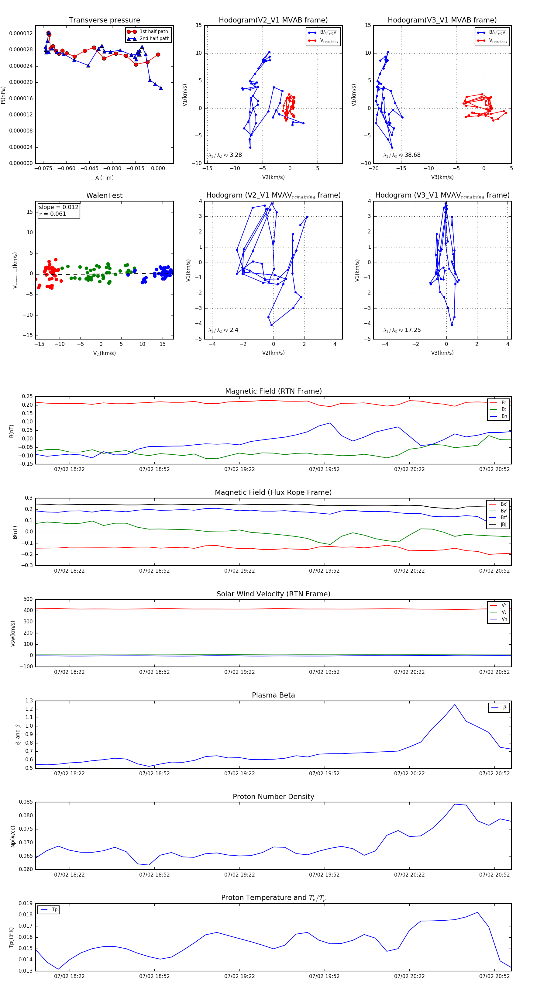
Flux Rope in 2004

Flux Rope Event 2004-07-02 18:10 ~ 2004-07-02 20:58 (169 minutes)


plot