HOME   LIST
‹–   –›

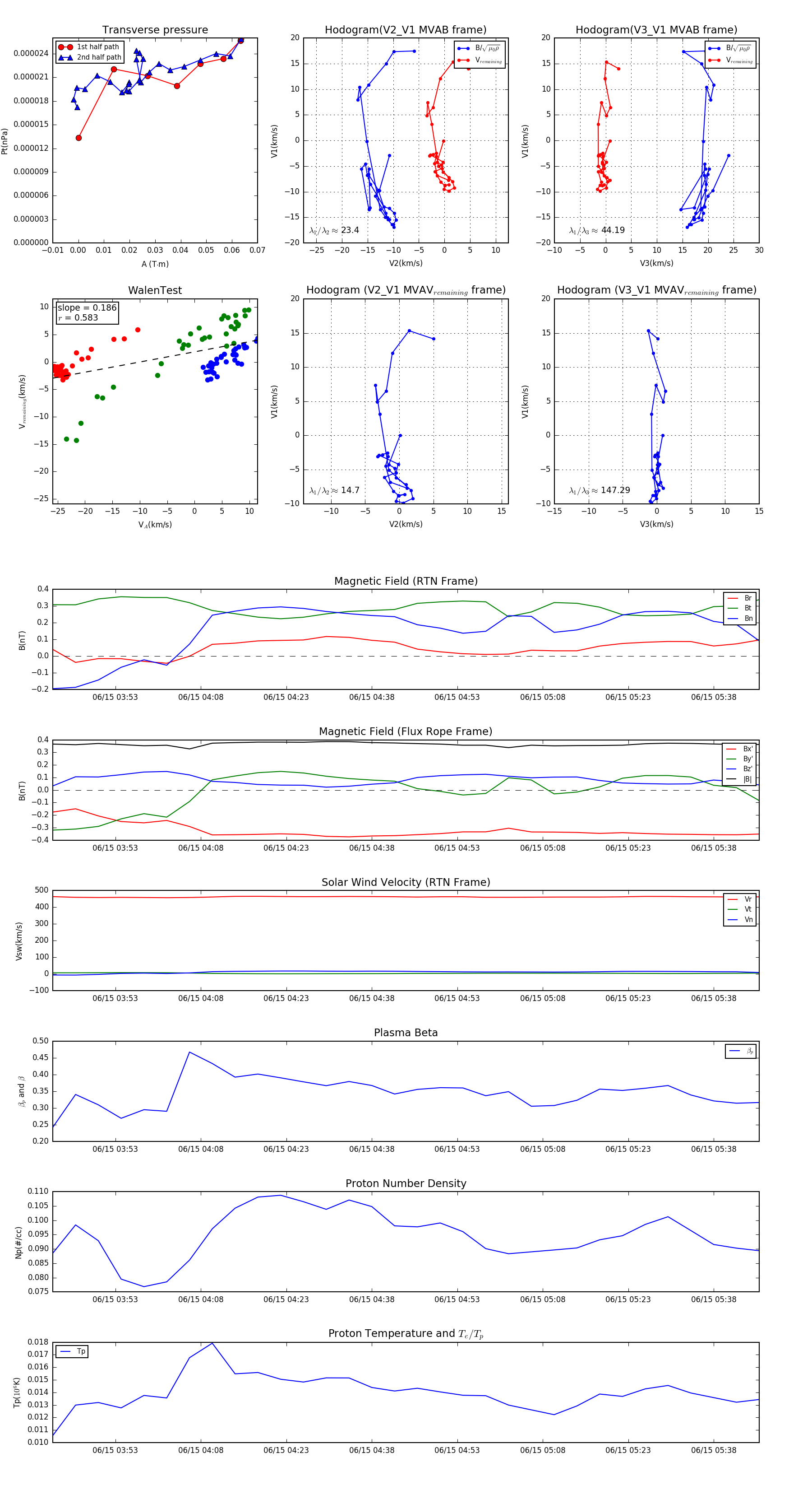
Flux Rope in 2004

Flux Rope Event 2004-06-15 03:42 ~ 2004-06-15 05:46 (125 minutes)


plot