HOME   LIST
‹–   –›

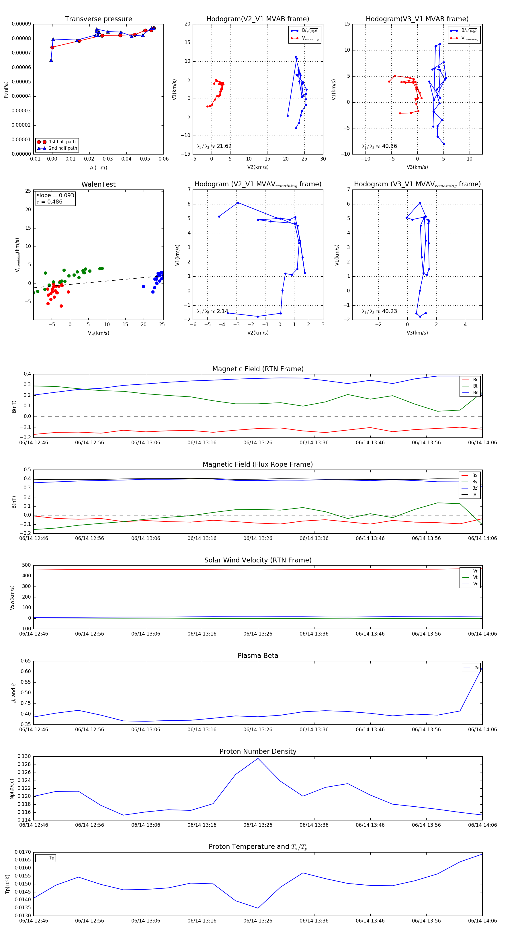
Flux Rope in 2004

Flux Rope Event 2004-06-14 12:46 ~ 2004-06-14 14:06 (81 minutes)


plot