HOME   LIST
‹–   –›

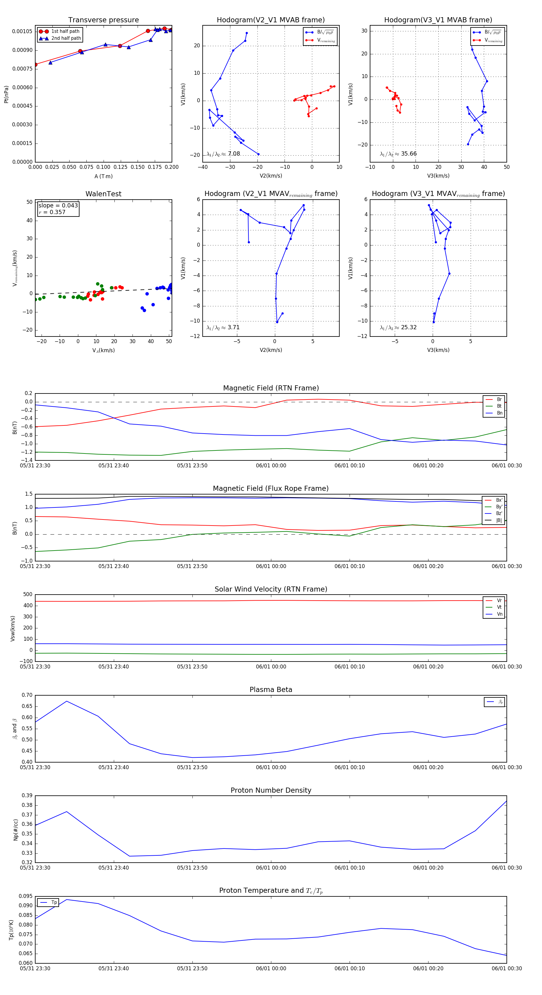
Flux Rope in 2004

Flux Rope Event 2004-05-31 23:30 ~ 2004-06-01 00:30 (61 minutes)


plot