HOME   LIST
‹–   –›

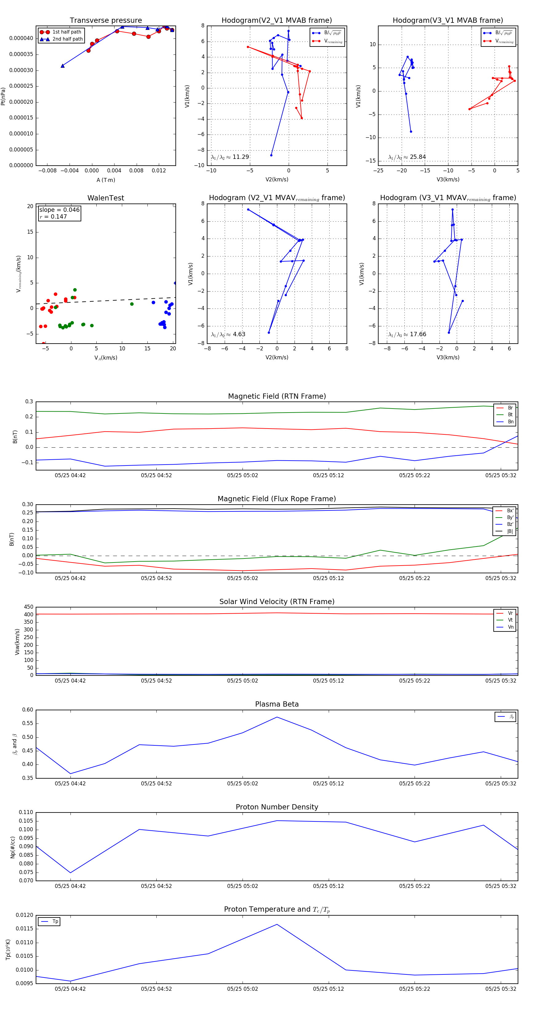
Flux Rope in 2004

Flux Rope Event 2004-05-25 04:38 ~ 2004-05-25 05:34 (57 minutes)


plot