HOME   LIST
‹–   –›

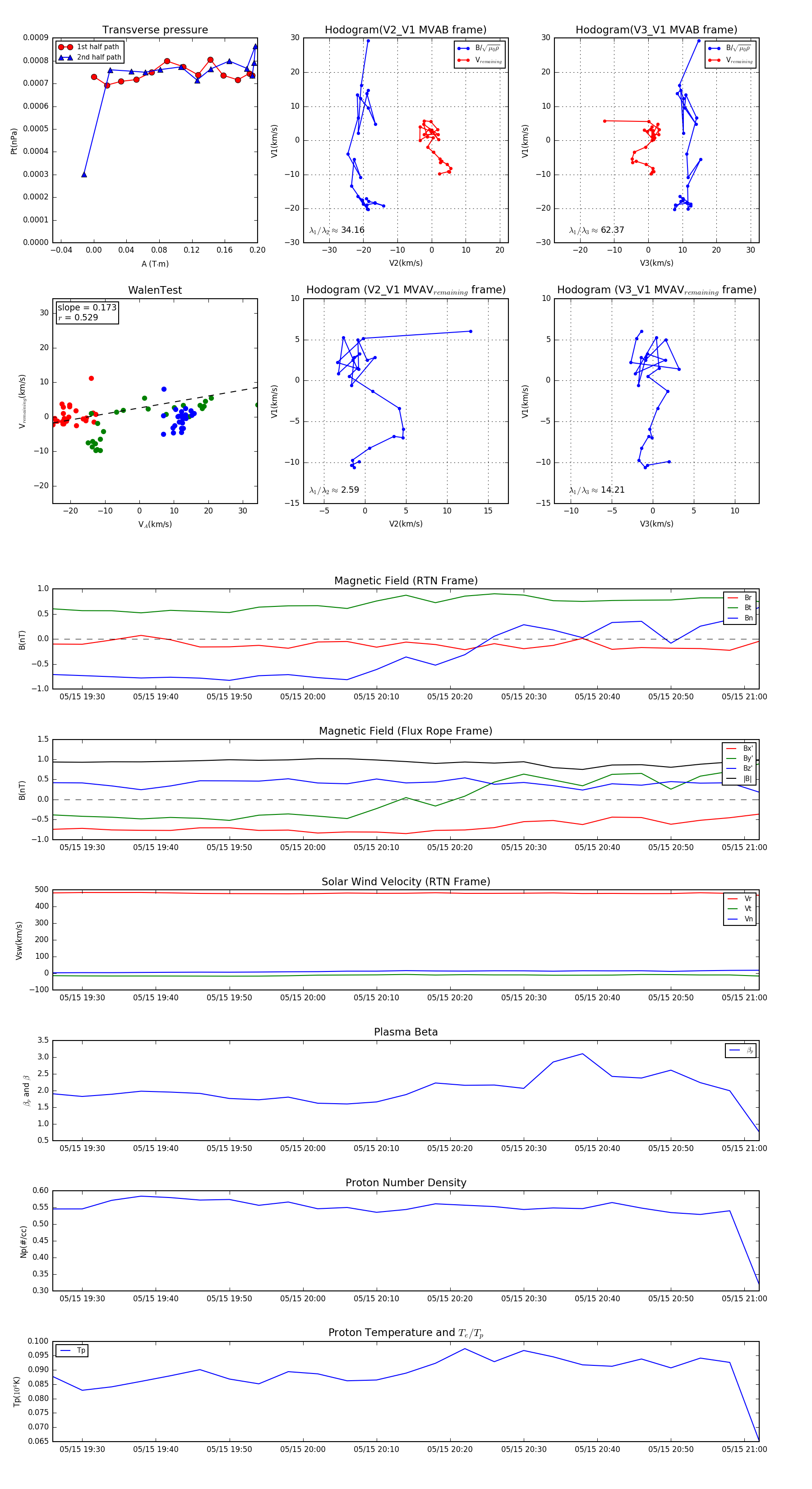
Flux Rope in 2004

Flux Rope Event 2004-05-15 19:26 ~ 2004-05-15 21:02 (97 minutes)


plot