HOME   LIST
‹–   –›

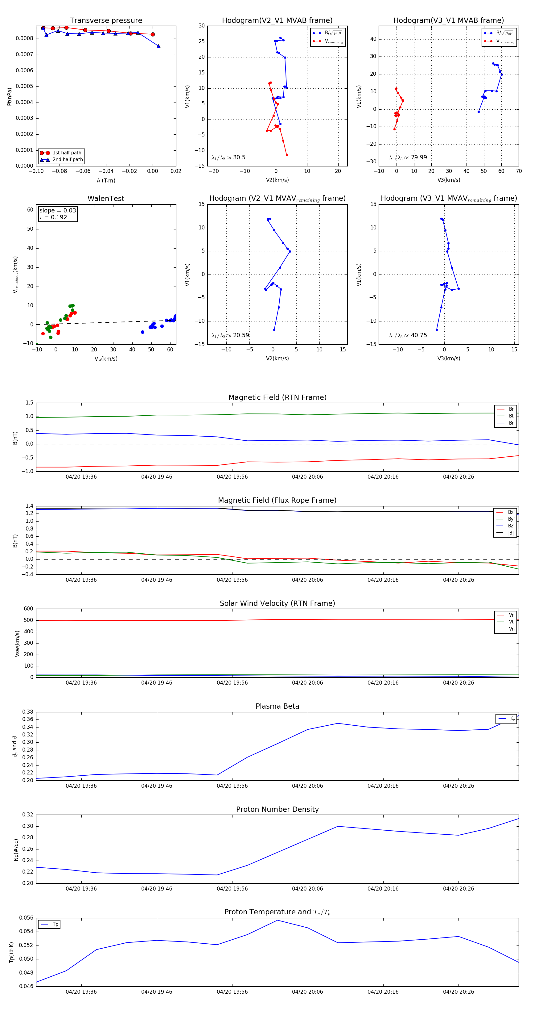
Flux Rope in 2004

Flux Rope Event 2004-04-20 19:30 ~ 2004-04-20 20:34 (65 minutes)


plot