HOME   LIST
‹–   –›

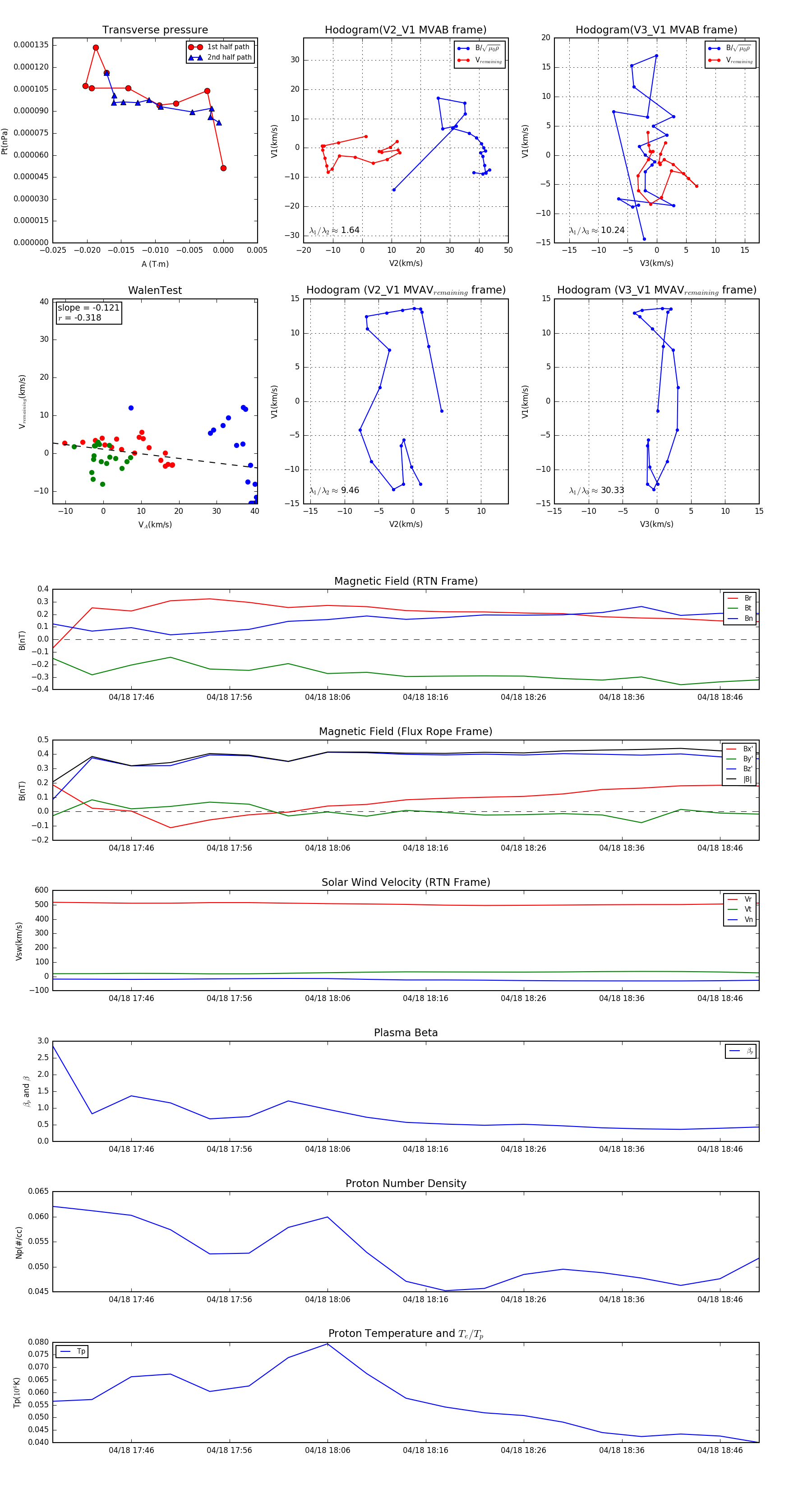
Flux Rope in 2004

Flux Rope Event 2004-04-18 17:38 ~ 2004-04-18 18:50 (73 minutes)


plot