HOME   LIST
‹–   –›

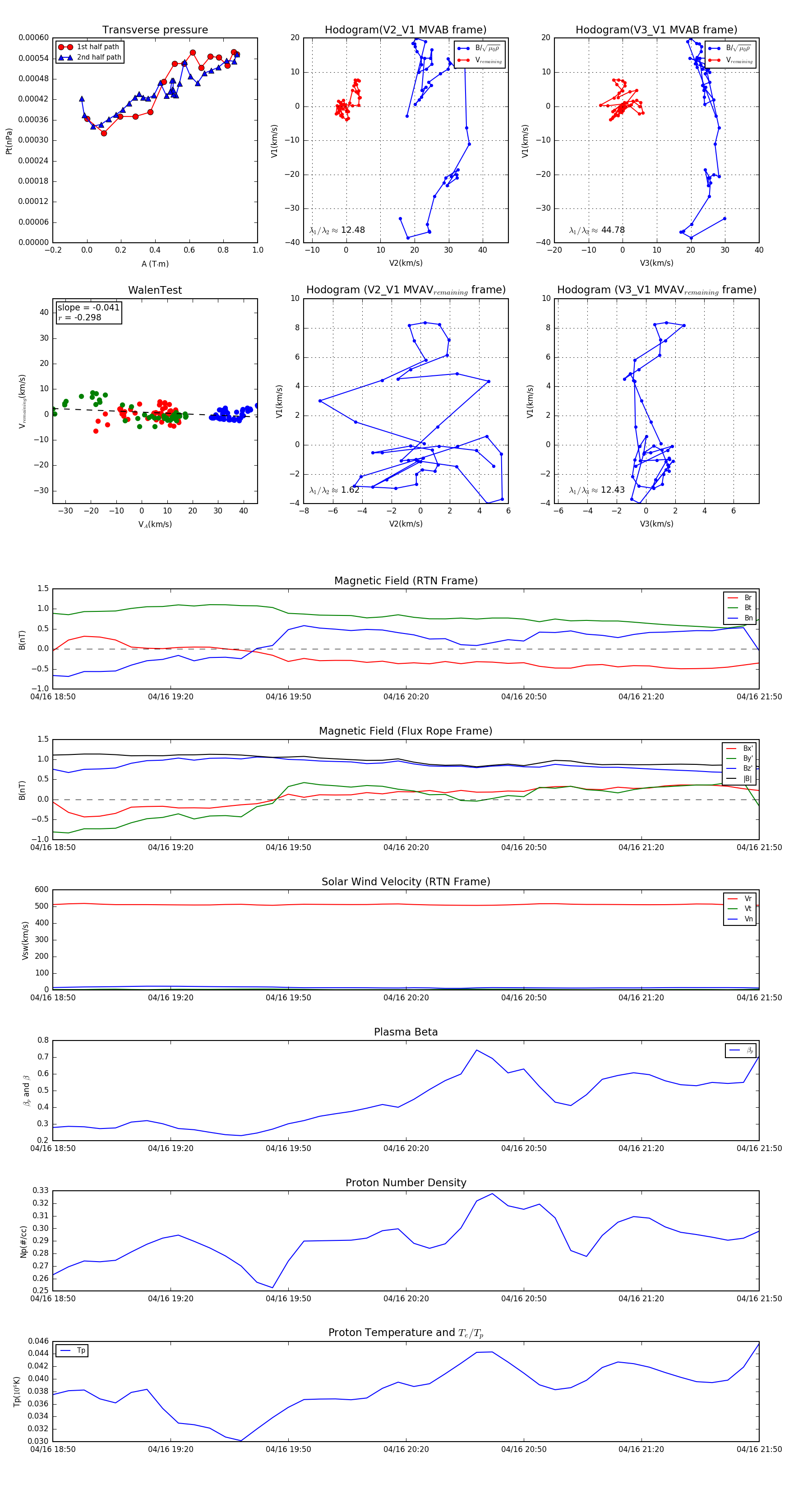
Flux Rope in 2004

Flux Rope Event 2004-04-16 18:50 ~ 2004-04-16 21:50 (181 minutes)


plot