HOME   LIST
‹–   –›

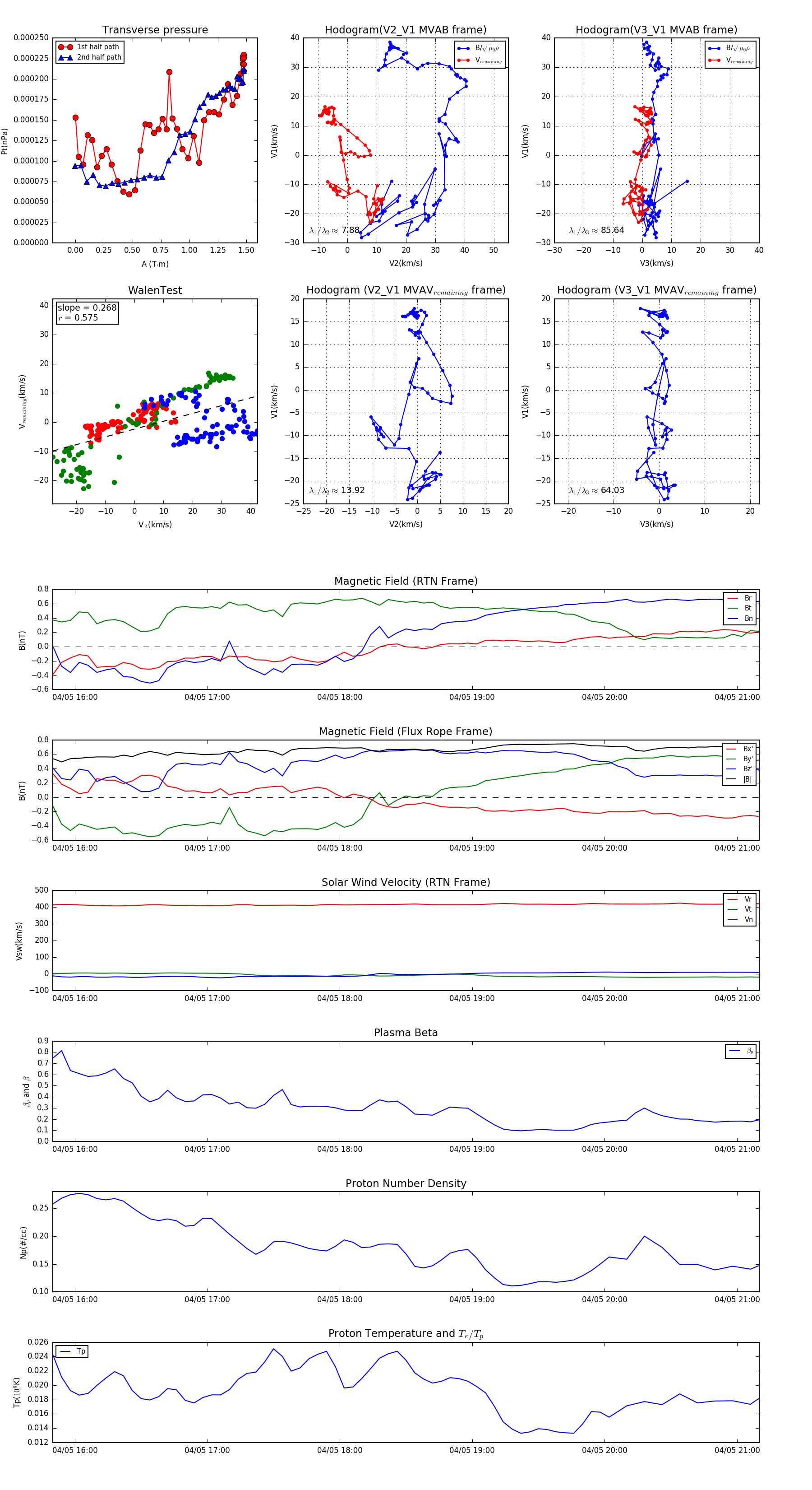
Flux Rope in 2004

Flux Rope Event 2004-04-05 15:50 ~ 2004-04-05 21:10 (321 minutes)


plot