HOME   LIST
‹–   –›

Flux Rope in 2004

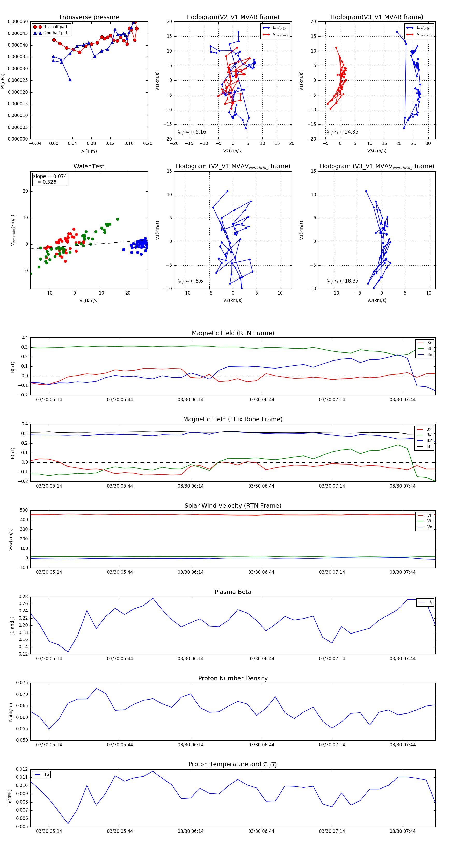
Flux Rope Event 2004-03-30 05:06 ~ 2004-03-30 07:58 (173 minutes)


plot