HOME   LIST
‹–   –›

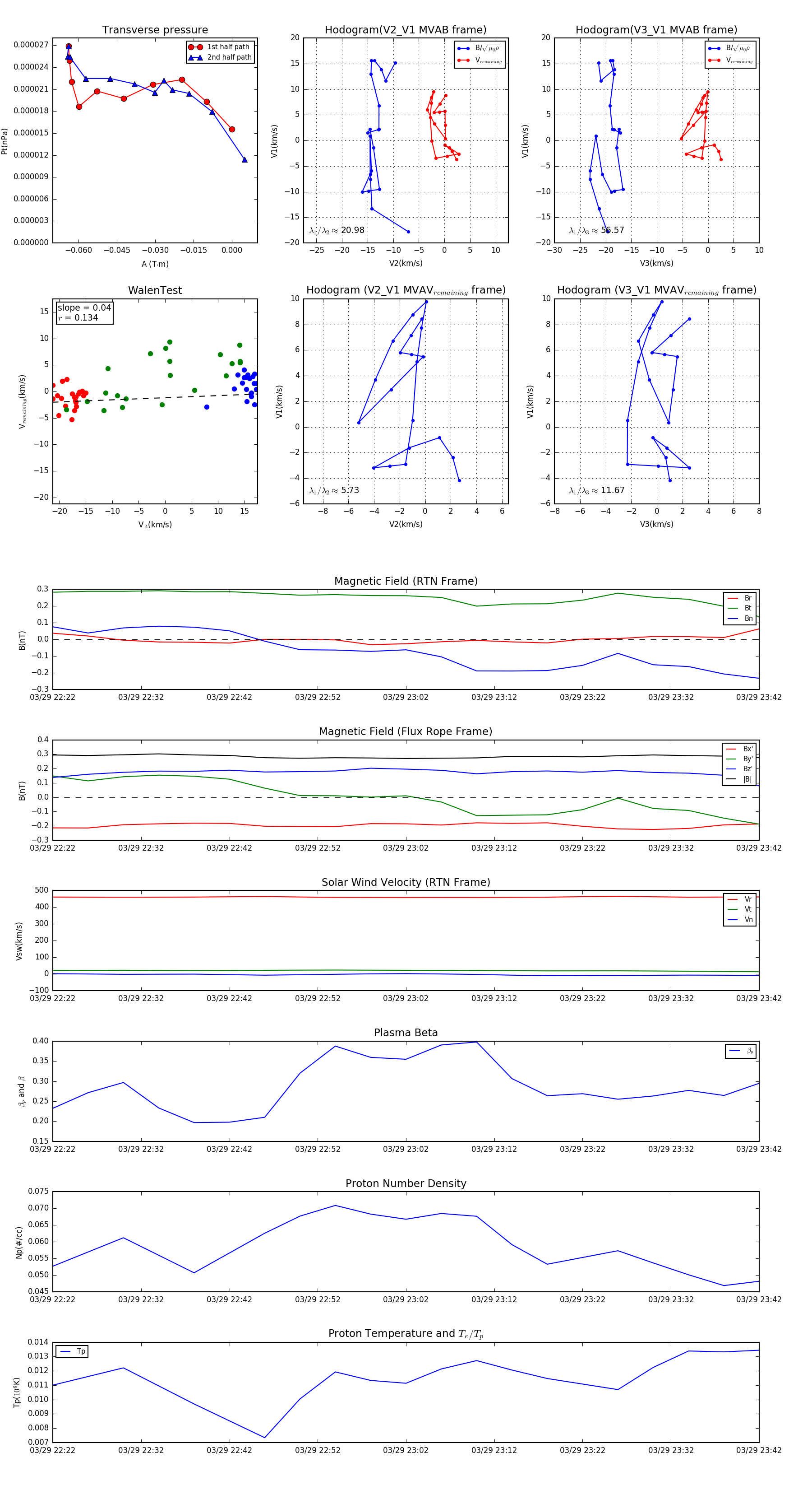
Flux Rope in 2004

Flux Rope Event 2004-03-29 22:22 ~ 2004-03-29 23:42 (81 minutes)


plot