HOME   LIST
‹–   –›

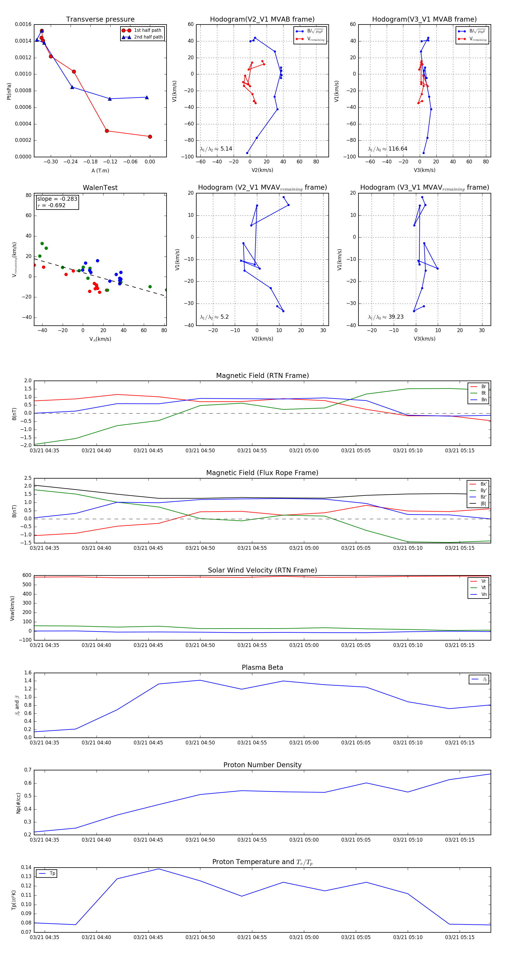
Flux Rope in 2004

Flux Rope Event 2004-03-21 04:34 ~ 2004-03-21 05:18 (45 minutes)


plot