HOME   LIST
‹–   –›

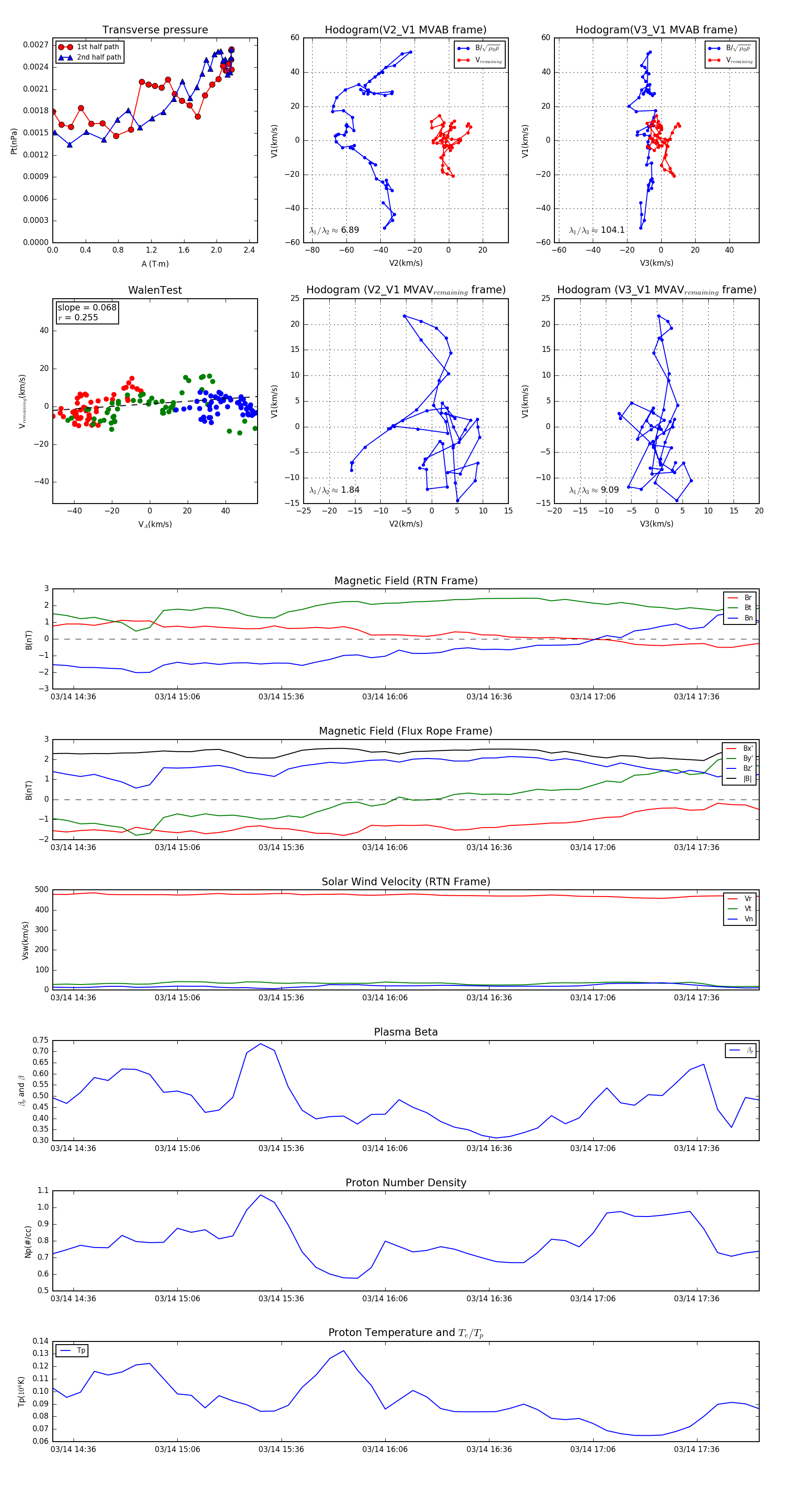
Flux Rope in 2004

Flux Rope Event 2004-03-14 14:30 ~ 2004-03-14 17:54 (205 minutes)


plot