HOME   LIST
‹–   –›

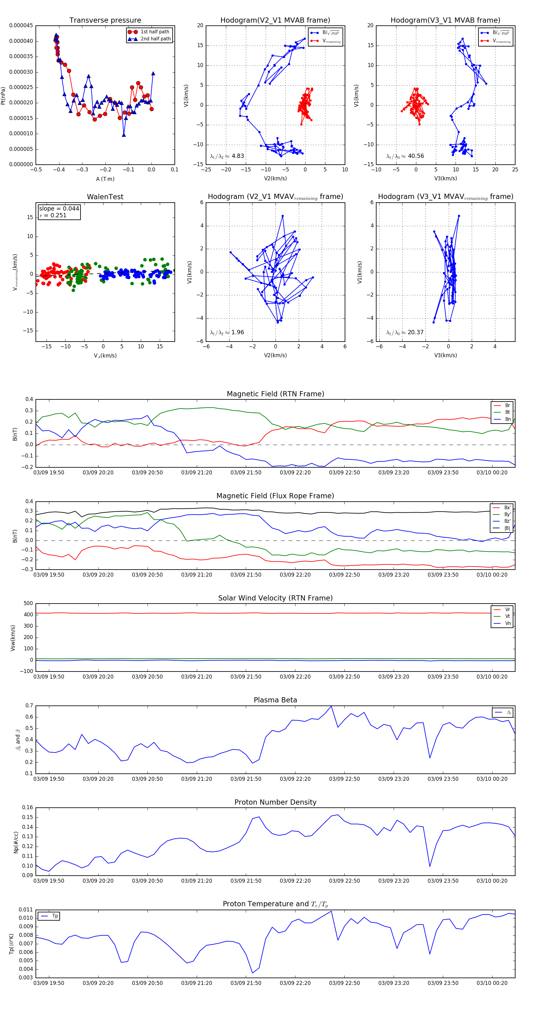
Flux Rope in 2004

Flux Rope Event 2004-03-09 19:42 ~ 2004-03-10 00:34 (293 minutes)


plot