HOME   LIST
‹–   –›

Flux Rope in 2004

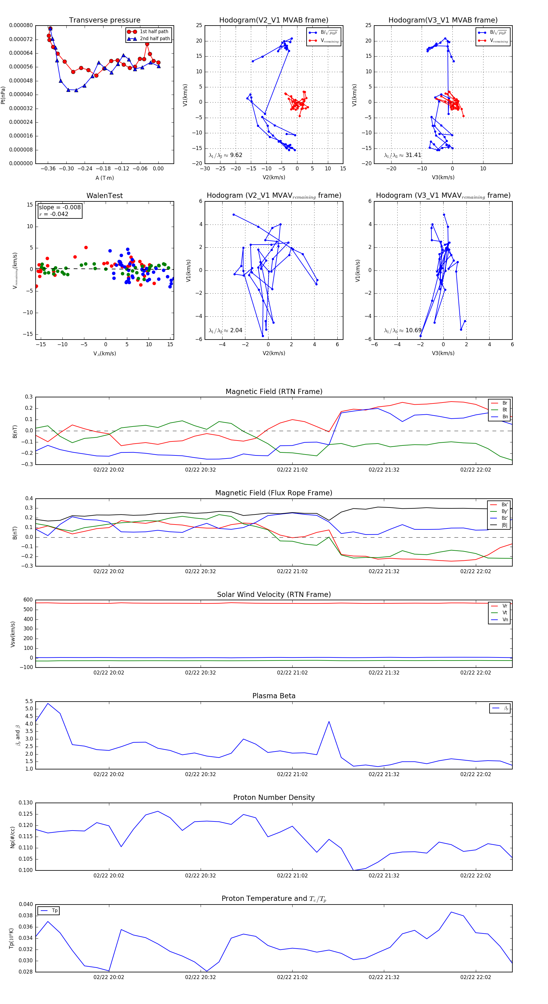
Flux Rope Event 2004-02-22 19:38 ~ 2004-02-22 22:14 (157 minutes)


plot