HOME   LIST
‹–   –›

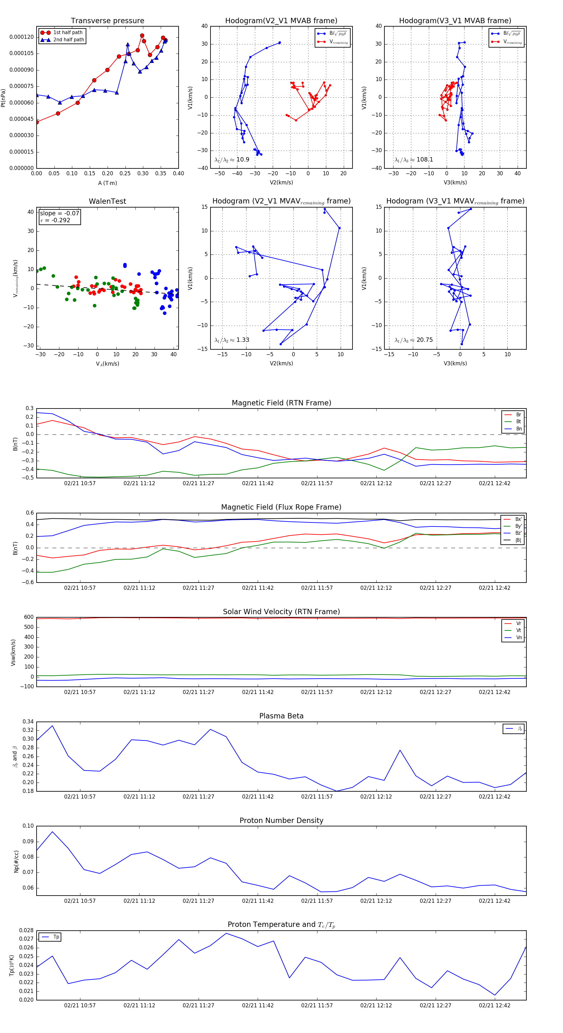
Flux Rope in 2004

Flux Rope Event 2004-02-21 10:46 ~ 2004-02-21 12:50 (125 minutes)


plot