HOME   LIST
‹–   –›

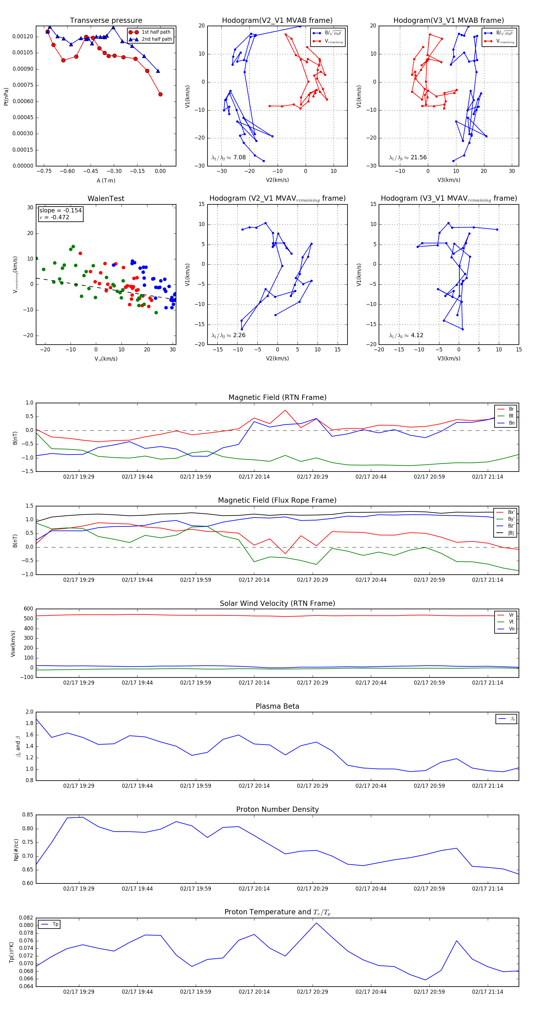
Flux Rope in 2004

Flux Rope Event 2004-02-17 19:18 ~ 2004-02-17 21:22 (125 minutes)


plot