HOME   LIST
‹–   –›

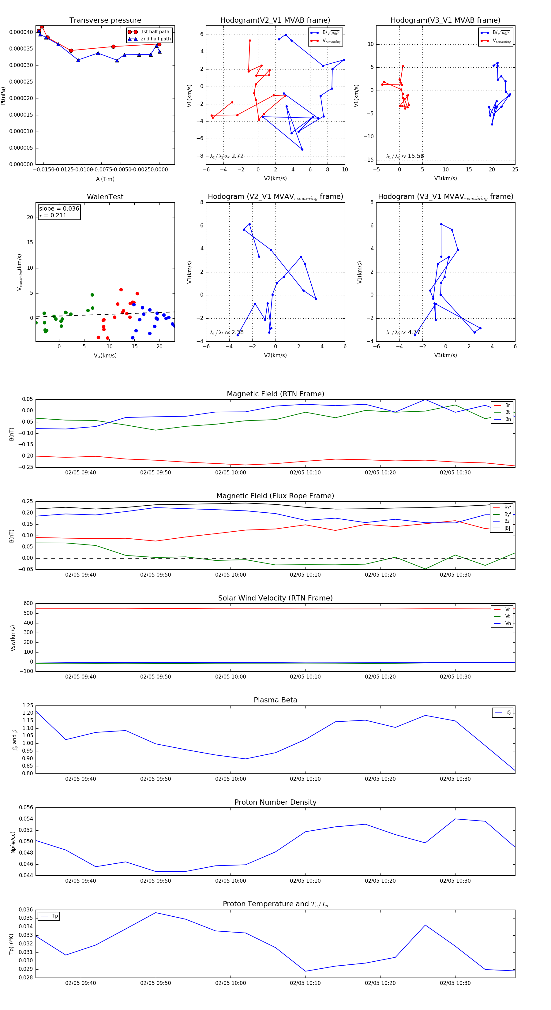
Flux Rope in 2004

Flux Rope Event 2004-02-05 09:34 ~ 2004-02-05 10:38 (65 minutes)


plot