HOME   LIST
‹–   –›

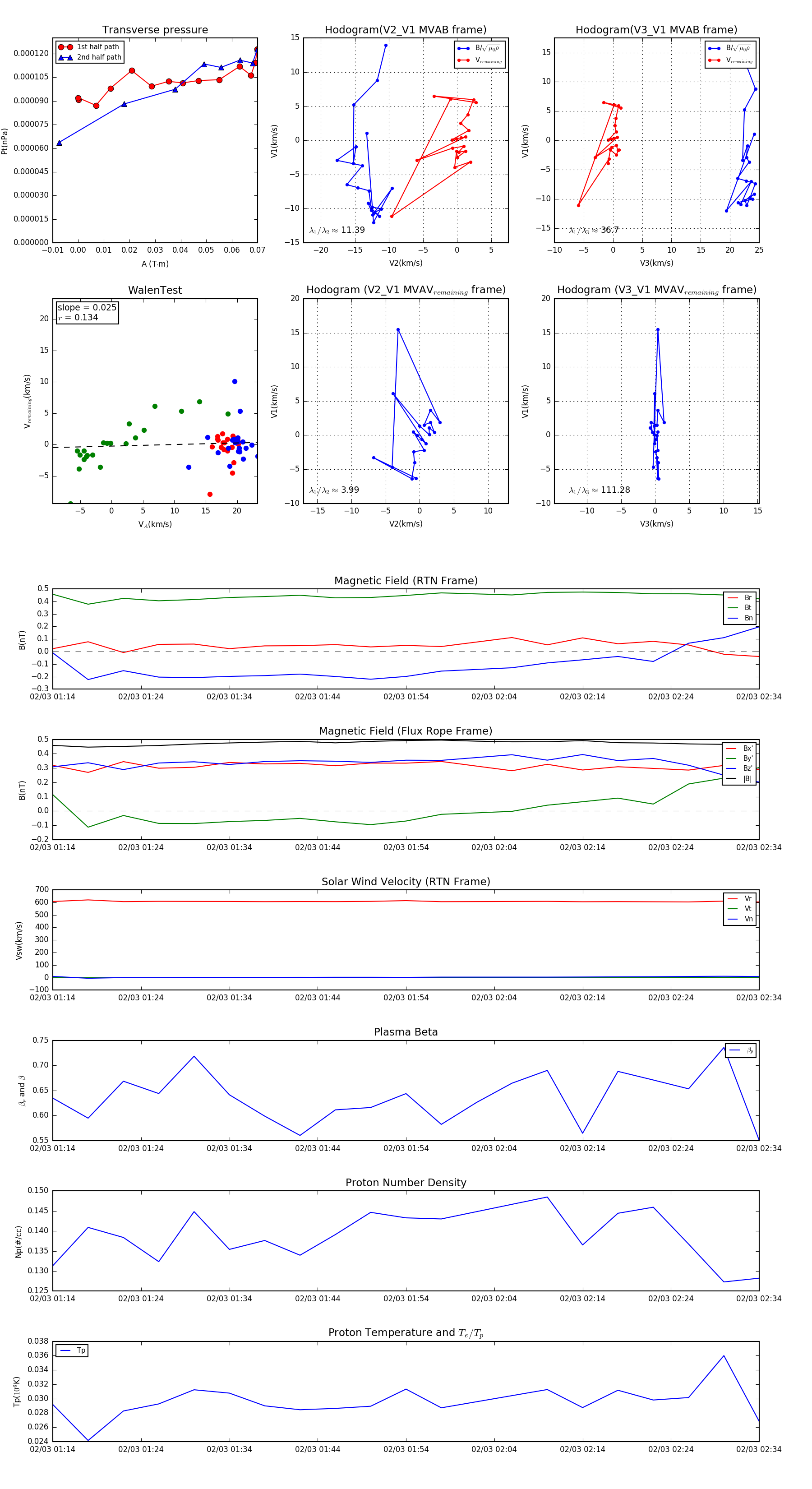
Flux Rope in 2004

Flux Rope Event 2004-02-03 01:14 ~ 2004-02-03 02:34 (81 minutes)


plot