HOME   LIST
‹–   –›

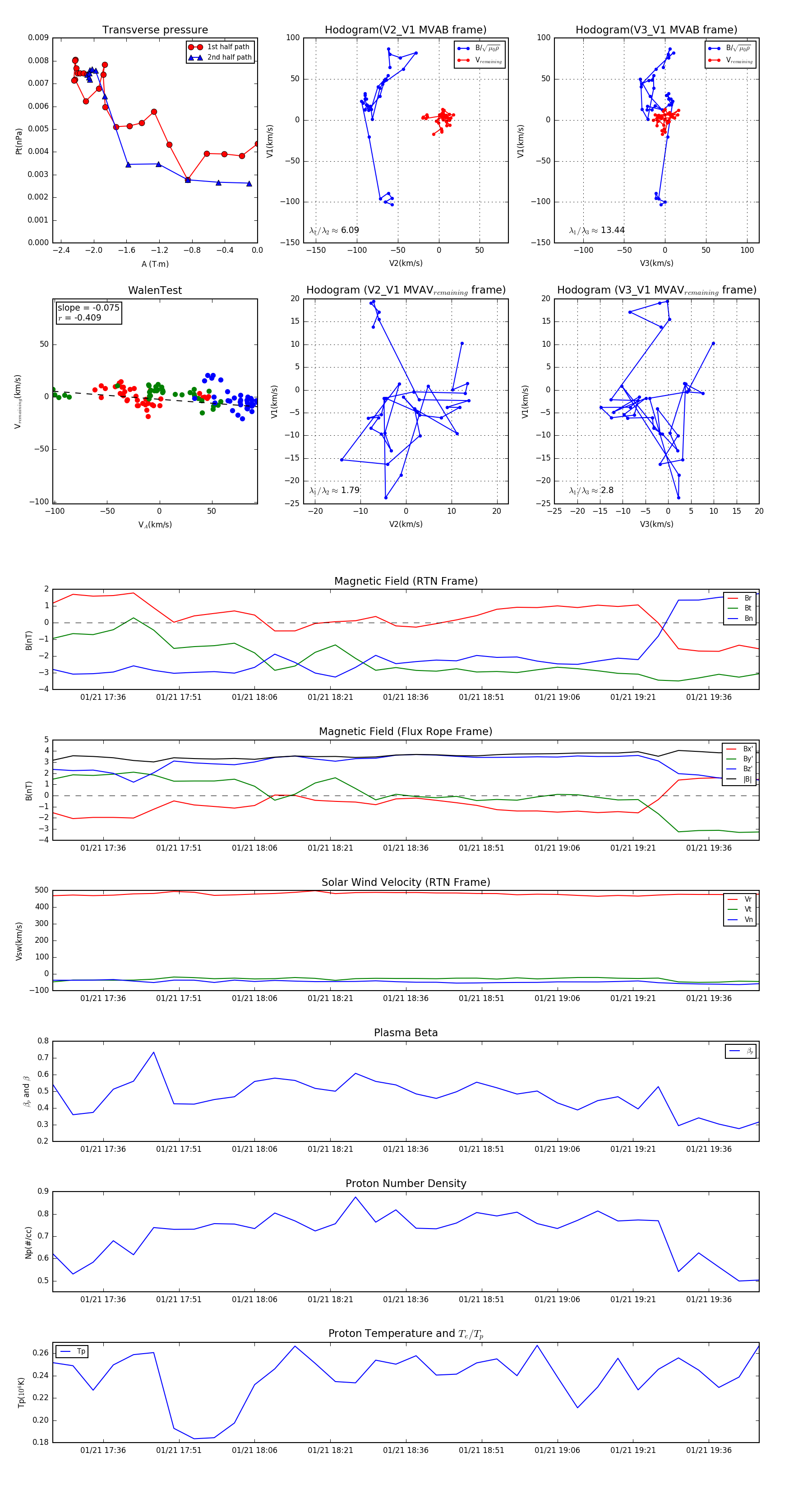
Flux Rope in 2004

Flux Rope Event 2004-01-21 17:26 ~ 2004-01-21 19:46 (141 minutes)


plot