HOME   LIST
‹–   –›

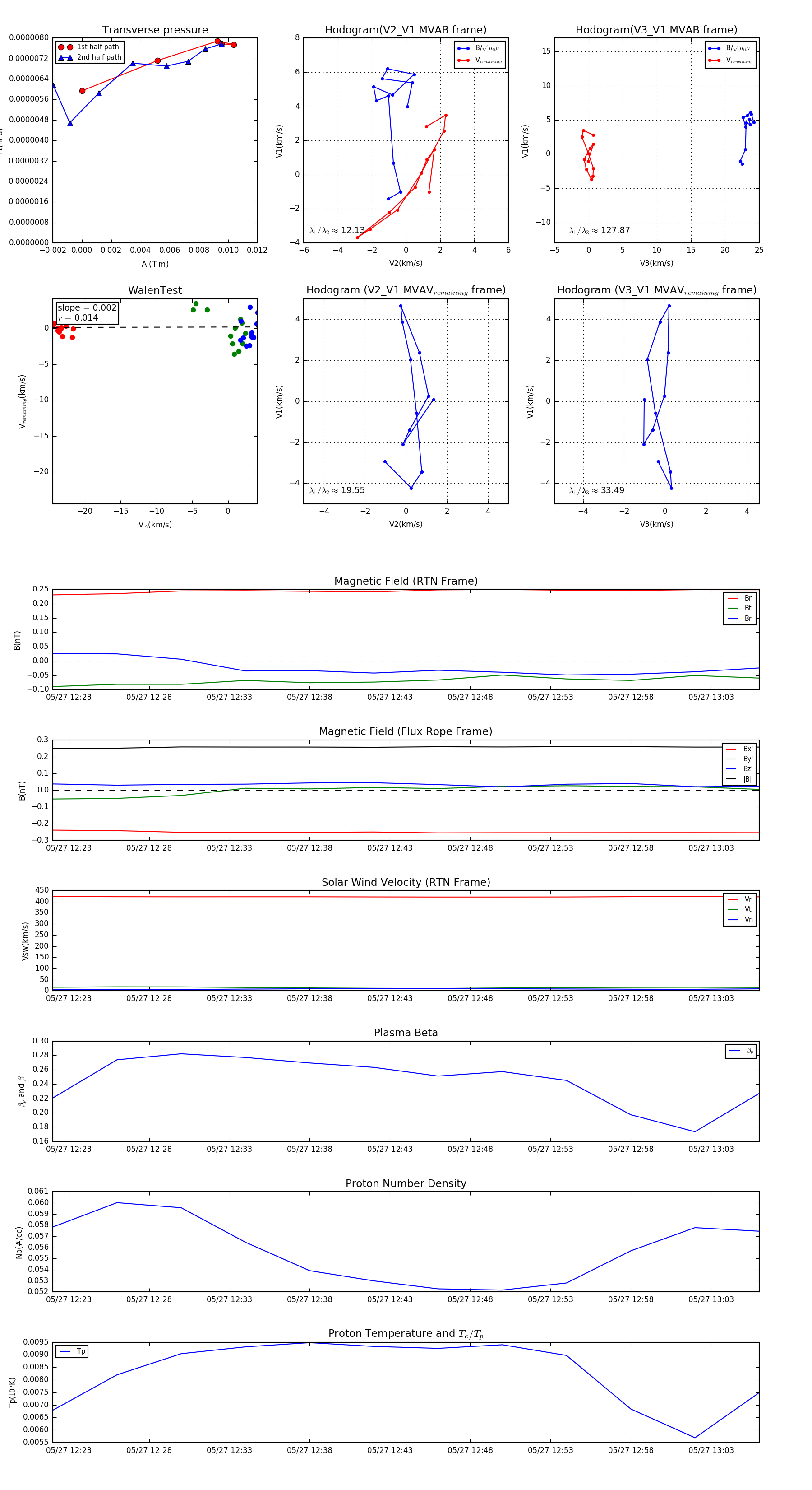
Flux Rope in 2003

Flux Rope Event 2003-05-27 12:22 ~ 2003-05-27 13:06 (45 minutes)


plot