HOME   LIST
‹–   –›

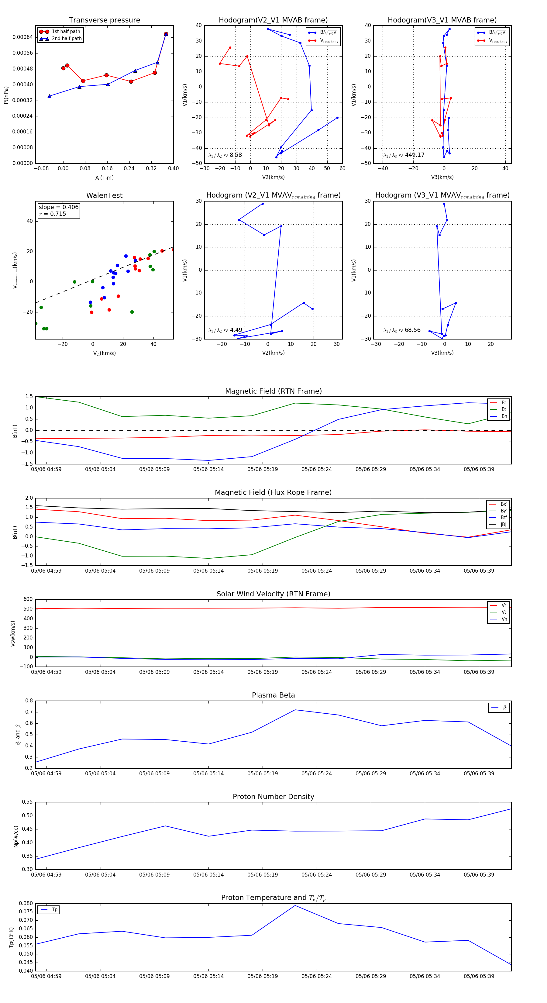
Flux Rope in 2003

Flux Rope Event 2003-05-06 04:58 ~ 2003-05-06 05:42 (45 minutes)


plot