HOME   LIST
‹–   –›

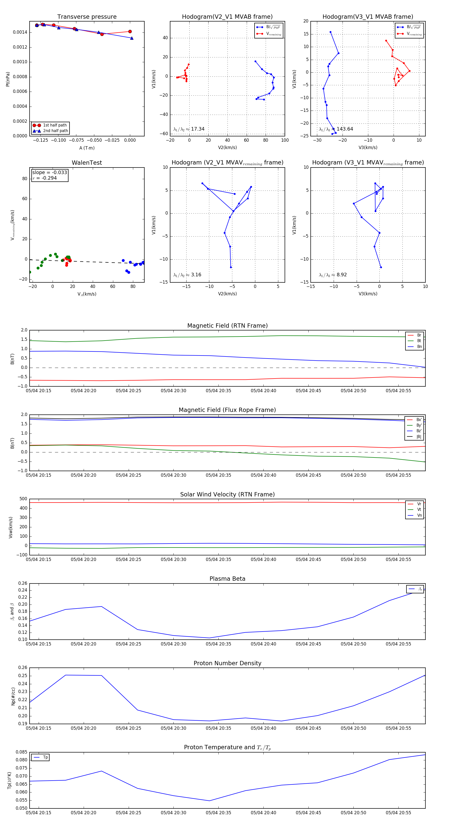
Flux Rope in 2003

Flux Rope Event 2003-05-04 20:14 ~ 2003-05-04 20:58 (45 minutes)


plot