HOME   LIST
‹–   –›

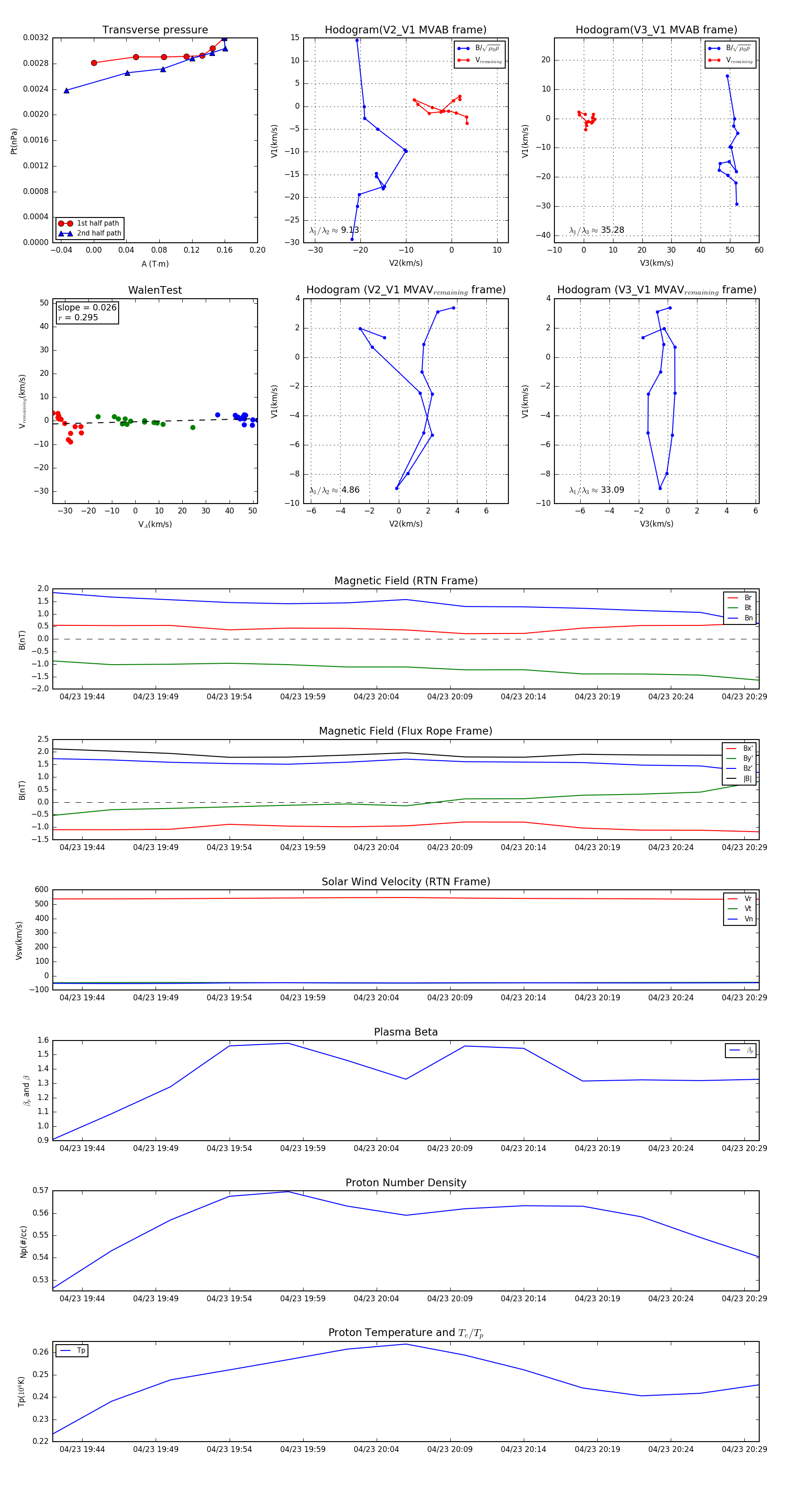
Flux Rope in 2003

Flux Rope Event 2003-04-23 19:42 ~ 2003-04-23 20:30 (49 minutes)


plot