HOME   LIST
‹–   –›

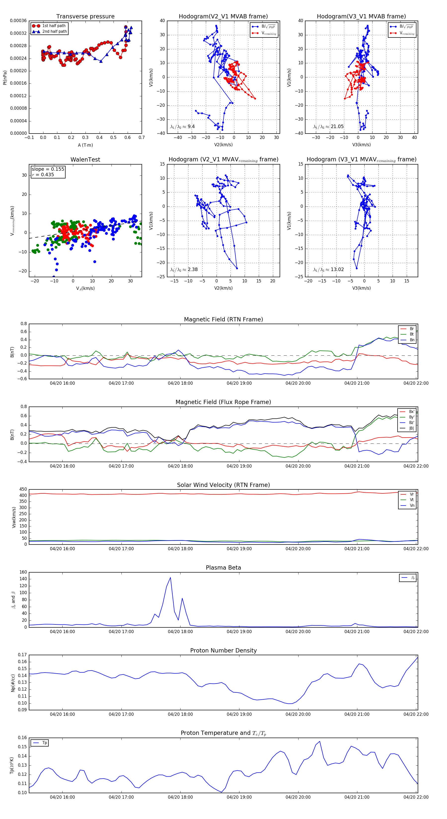
Flux Rope in 2003

Flux Rope Event 2003-04-20 15:26 ~ 2003-04-20 22:02 (397 minutes)


plot